收藏一中国公民在新加坡金沙酒店赌博后跳楼身亡!大使馆:已处理数起类似死亡案件…
马年春节将至,这个新年假期新加坡又会迎来一大波外国游客。万事通已经预判到这一周的“盛况”了——人人人人人人景人人人人人人!
就像这段视频里的那样,大街小巷即将都被游客“承包”,哪哪都是人~
当然,大多数小伙伴都是冲着新加坡的超强年味活动来的:总统府开放、万人新春汇演、水下舞龙超惊艳,怎么玩都不腻。
但也有一小部分人揣着别的心思而来——想趁着过年去赌场 “乐呵乐呵”。

然而,就在昨天(2月14日),中国驻新加坡大使馆发布了一则令人心碎的紧急提醒,给所有来新游客和在新中国公民敲响警钟:
有中国公民在新加坡赌博后,跳楼身亡!!!


驻新加坡大使馆实锤:
中国人赌后在金沙酒店跳楼
已处理多起因赌博导致的死亡案
据中国驻新加坡大使馆官方消息,近日,一名中国公民在金沙酒店赌博后跳楼身亡,使馆正指导家属处理后事。

大使馆明确表示,近年来已处理多起因赌博导致的死亡案件。
趁着春节快到、来新加坡的游客越来越多,大使馆再次郑重发出提醒:在新中国公民远离赌博!

以下文字为大使馆原文:
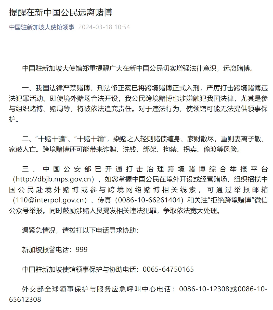
中国驻新加坡使馆再次郑重提醒在新中国公民远离赌博
近日,一中国公民在金沙酒店赌博后跳楼身亡,使馆正指导家属处理后事。近年来,我馆已处理数起因赌博导致的死亡案件,并曾发布相关提醒。
春节假期临近,来新游客增多,中国驻新加坡大使馆再次郑重提醒来新中国游客及在新中国公民切实增强法律意识,远离赌博。
一,我国法律严禁赌博,刑法修正案已将跨境赌博正式入刑。即使境外赌场合法开设,我公民跨境赌博也涉嫌触犯我国法律,尤其是参与组织赌博、赌局等,将被依法追究责任。使领馆无法对违法行为提供领事保护。
二,参与赌博面临财散、家破、人亡的不归之路,跨境赌博还可能带来诈骗、洗钱、绑架、拘禁、拐卖、偷渡等风险。
三,中国公安部已开通打击治理跨境赌博综合举报平台(http://dbjb.mps.gov.cn),如您掌握中国公民在境外开设或经营赌场,组织招揽中国公民赴境外赌博或参与跨境网络赌博相关线索,可通过举报邮箱([email protected])、传真(0086-10-66261404)和“拒绝跨境赌博”微信公众号举报。


消息流出引全网热议
新加坡网友:我亲眼看见的
大使馆的消息一出,立刻在网上炸了锅。
有新加坡网友疑惑:本地新闻上并没有报道,是不是假的?大家别乱猜,这事是真的!

即便如此,仍有网友表示怀疑,虽然是大使馆公布的消息,但没有具体的时间、地点,以及其他细节,是男是女都不知道。上一次金沙坠楼都是2年以前了。

结果马上有本地网友出来证实:不是编的,是他亲眼所见,就在前天。

紧接着就有其他本地网友表示,有现场照片!但很可惜,对方并没有发布相关照片。

不少网友也提到:新加坡金沙是开放式阳台,从房间内可以直接跳下去。

还有网友吐槽:金沙里那么多老虎机,真不知道有啥好玩的,还不如玩手游抽卡。


2年前同样有人跳楼自杀
金沙酒店楼下只剩一只皮鞋
不少网友还聊到上一次新加坡金沙酒店的跳楼事件,发生在2024年3月11日,距今已经过去两年。
事发当晚,一名63岁男子从金沙酒店坠楼身亡。
有现场网友爆料,事发后金沙酒店三号塔楼(Tower 3)一楼出口,很快就有大批警员赶到,现场搭起了蓝色帐篷,还拉起了警戒线。

现场照片
有亲历者在网上发帖,还原了当时的惊魂瞬间:
“当时就在现场,事发就在我左边五米,正在拍照突然听到骚乱尖叫声,以为有什么蜥蜴蛇之类的动物,大家都跑着远离观景玻璃墙,然后听说有人掉下去了,还以为是人多被挤,最后看到现场只剩一只皮鞋了。”

男子跳楼的具体原因未知,但新加坡警方当时表示,经初步调查,案件不涉及他杀。

大批中国人新加坡赌场栽跟头
输成穷光蛋、借口绑架骗钱被捕…
自中新免签后,来新加坡赌博输惨的例子真的太多、太多了!
万事通的一个朋友,前两年趁免签来新加坡旅游,一时好奇进了赌场。短短几个小时,就输了8000多人民币。
钱没了,心情彻底垮了,回去之后好几天都睡不着觉,后悔得不行。

还有更离谱的中国同胞:在赌场输光了钱,一心想回本,结果走火入魔,竟然假装被绑架,跟国内亲戚谎称遭劫匪控制,演了一出自导自演的大戏。
本想骗钱填赌债,最后戏演砸了,自己反倒被警察抓了。

还有网友闲的无聊就去了新加坡赌场,结果输的那叫一个惨!
而且新加坡赌场规矩也严:进出要查护照、看ICA邮件,想取钱还得跑到外面的ATM。进进出出折腾累了,取钱也取到心疼,最后只能灰溜溜离场。
最后他总结道:“去新加坡逛逛吃吃就行了,赌场还是别去了。”

图源:小红书
中新建交互免签证刚落地时,不少中国同胞兴冲冲来新加坡游玩,可很多人一脚踏进赌场,结局都不太好看。
万事通还专门发文提醒大家远离赌博,当时中国大使馆也同步发出过警示!但很可惜,看到的人少,能听进去的人更少。

大年初一排队来金沙赌场

为什么中国人爱来新加坡赌
不去中国澳门、大马的赌场?
很多人都纳闷:想赌博,中国澳门明明更近,为啥偏偏扎堆往新加坡跑?
其实原因特别现实——去中国澳门要办证,来新加坡免签!
想去中国香港、澳门,仅凭护照还不够,必须提前办好港澳通行证,手续多、还麻烦。
但来新加坡不一样:中国护照直接免签!买张机票就能来,说走就走,门槛低太多。

也有人会疑惑:大马也有赌场啊,为啥不去那?因为没有新加坡安全。不少周边国家的赌场,环境复杂,甚至有人出了赌场就被抢、被坑。
对比下来,新加坡治安好、管理严,让人觉得“放心”。可偏偏就是这份方便、安全,让很多同胞放下戒心,一脚踏进赌场,最后输到后悔莫及。


新加坡许多外籍劳工
一到周末就去赌场赌钱
除了中国游客,在本地打工的中国外劳,沉迷赌博的人同样不在少数,甚至有人赌到家破人亡。
每逢周五、周六晚上,新加坡赌场里总能看到大批外籍劳工的身影。因为外劳不需要支付入场费,对他们来说几乎是 “零门槛”。
此外,他们在新加坡找不到适合自己的娱乐活动,无所事事,没有很多的休闲娱乐选择,外籍劳工们就比较容易陷入赌博无法自拔。

他们在赌场最常玩的就是两种:骰宝(Sic Bo)和轮盘,一坐就是一通宵,把打工赚来的辛苦钱全砸进去。
有人短短两年,就输掉了1.5万新元,整整10个月的薪水;还有的外籍劳工嗜赌成性,没钱就去借高利贷,最后欠下巨额债务还不上。
因为赌债还不上、没钱寄回家的悲剧,在新加坡外劳圈里几乎天天上演。

更让人无奈的是,很多人明明亲眼看着工友,因为赌博欠下一屁股债、被非法放贷逼得走投无路,却一点教训都不吸取。照样一头扎进赌场,沉迷在赢钱的快感里,根本不想戒赌。
早前就有一位中国籍劳工,疑似因为赌博输太多、欠债压得喘不过气,最终选择上吊自杀。辛辛苦苦出国打工,最后却落得这样的结局,实在令人唏嘘。


新加坡还有许多地下赌场
千万别碰,赢了也可能拿不到钱
很多人可能只知道新加坡有金沙、圣淘沙这些正规赌场,但其实地下赌博、私人赌局,在本地一直都没断过。
新加坡芽笼一带,藏着不少地下赌场;一些富人区还会搞私人赌局;全岛还有很多私下买卖4D、TOTO的。别看单笔不大,加起来流水高得吓人。

地下赌场、私彩这些非法赌博,表面上可能赔率比正规赌场更高,看着更“划算”,一旦你下注太大,就算赢了,对方也可能翻脸不认账。
而且地下赌场全是无牌违法经营,不受法律保护,一旦被抓,还要承担法律责任。
不过万事通真心提醒大家:不管是正规赌场,还是私下赌局,最好一个都不碰!!!


大使馆提醒在新中国公民
境外赌博违法,轻则罚款重则判刑
很多在新加坡的中国同胞都有个误区:只要在当地合法的赌场赌博,就没事。
大错特错!中国法律早就明确:中国公民跨境赌博,同样涉嫌违法!

中国驻新加坡大使馆多次发文警示:提醒在新中国公民远离赌博。
“我国法律严禁赌博,刑法修正案已将跨境赌博正式入刑,严厉打击跨境赌博违法犯罪活动。即使境外赌场合法开设,我公民跨境赌博也涉嫌触犯我国法律,尤其是参与组织赌博、赌局等,将被依法追究责任。对于违法行为,使领馆可能无法提供领事保护。”

快过年了,一家人平平安安、开开心心比什么都重要。不管是在中国还是在新加坡,娱乐可以,赌博绝对不行!
一旦沾染上赌博的恶习,很有可能陷入赌博的泥沼无法自拔,为此欠下巨额债务,甚至去借高利贷,为了填补上巨大的窟窿,怀着侥幸心理继续赌博,幻想着有一天可以回本甚至赢钱,走上了一条不归路…

万事通在此想提醒广大网友,热爱生活,远离赌博。天上不会掉馅饼。努力奋斗,辛勤工作才是正途!
本文为转载发布,仅代表原作者或原平台态度,不代表我方观点。澳洲印象仅提供信息发布平台,文章或有适当删改。对转载有异议和删稿要求的原著方,可联络 [email protected]




















你需要登录后才能评论 登录