首页 > 国际 >

嚯!澳洲保健品造假!大量网红集体道歉!董宇辉等遭网友抵制!

收藏

嚯!澳洲保健品造假!大量网红集体道歉!董宇辉等遭网友抵制!

魔都囡 魔都囡 2小时前


不知道大家有没有买过这个牌子?



好像护眼的和叶黄素卖的最多。



带货的明星非常多……有网友列了表。



从目前网上反馈的情况看买的人非常多。后续被证实是国内厂家“讲故事”造假。



产地造假:宣称 “澳洲原装进口”,包装地址实为墨尔本汽车维修厂;实际由安徽仙乐健康代工。


资质缺失:无保健食品 “蓝帽子” 标识(普通食品),却长期宣传 “护眼、抗蓝光” 功效,涉嫌违法。


营销全假:品牌故事、“蒙特国际高品质大奖”、海外专家背书全为编造(营销公司承认 “没有就编”)。


暴利收割:成本几十元,售价293–434 元 / 瓶,溢价超 10 倍。


这个所谓的澳洲知名品牌竟然都是国内山寨的……央视也点名了。



记者通过走访,发现了“进口保健品+幕后推手”打造“爆款”的手法。


“背书”,利用所谓“国际奖项”,或者知名专家、权威机构的推荐,增强消费者对电商交易及商品的信心。


“种草”,通过博主、达人分享产品的使用体验和效果,激发消费者的购买欲。


“投流”,花钱从网购平台、视频平台购买流量。营销公司人员介绍,“背书”“种草”和“投流”的费用要占到产品销售收入的一半以上。


这个量实在太大太大,影响过于恶劣。



央视发了专题报道:



然后,这个原产地被人挖了出来。



所谓的“代理商”保证是进口的。



然后当地人到这个品牌注册地一看,一家汽车修理厂。



多位明星代言推荐的叶黄素知名品牌“澳洲优思益”,原产地标称为澳大利亚,地址是墨尔本丁格利湖路1-5单元28号。记者抵达后发现,这是一家汽车维修厂。



这款产品究竟产自哪里?这样一款身份存疑的保健品又是如何摇身一变火爆全网的呢?记者在网上搜索“优思益”发现,这款产品的营销策划是由杭州索象营销策划有限公司负责的,记者随即赶往浙江探访了这家公司。


在杭州索象营销策划有限公司,工作人员将“澳洲优思益”这款产品作为推广成功案例进行了专题介绍,并向记者展示了索象营销控股集团官网上“小红书上万篇种草笔记”、“微博上千条相关内容”、多位明星代言推荐等内容。工作人员称,“优思益”说白了是广州的一家公司,产品也是广州的,只是把它包装成了澳洲的,定位的是澳洲精准营养,并且还在澳大利亚找了一些当地的大学教授,医学博士做“背书”。 除了找医学专家增加品牌的可信度,产品宣传页面上“国际大奖”的奖杯也是申请包装的,国外的、欧洲的、全球的这些奖,一个奖大概2万、3万元。


记者在杭州又走访了几家电商服务机构,发现“背书”“种草”“投流”的包装手法是一些所谓“进口”保健品成为“爆款”的秘诀。品牌故事是编的、国际大奖是买的、专家网红是雇的。如此“包装”出来的产品却在各大平台上成为“爆款”。营销公司编造“保健”神话、平台靠流量获利,这不仅仅让消费者花了冤枉钱,最终伤害的是整个保健品市场的健康发展。


网友们都非常愤怒:



后续优思益解释+道歉,还在苟延残喘。



其实这个是上个世纪的山寨套路:所谓“获得XX国际金奖“,后来被揭露原来是从地摊买的奖牌。


这个世纪的山寨套路:在欧美国家地下室/仓库/车库等注册皮包公司,谎称欧美品牌,然后找国内的工厂贴牌加工,再出口转保税仓,伪装成XX国际跨境电商销售,还根据国内消费者的习惯,搞各种“溯源码”,让消费者更安心的买山寨产品。


网友们非常愤怒:



最新消息就是该品牌已经被立案:



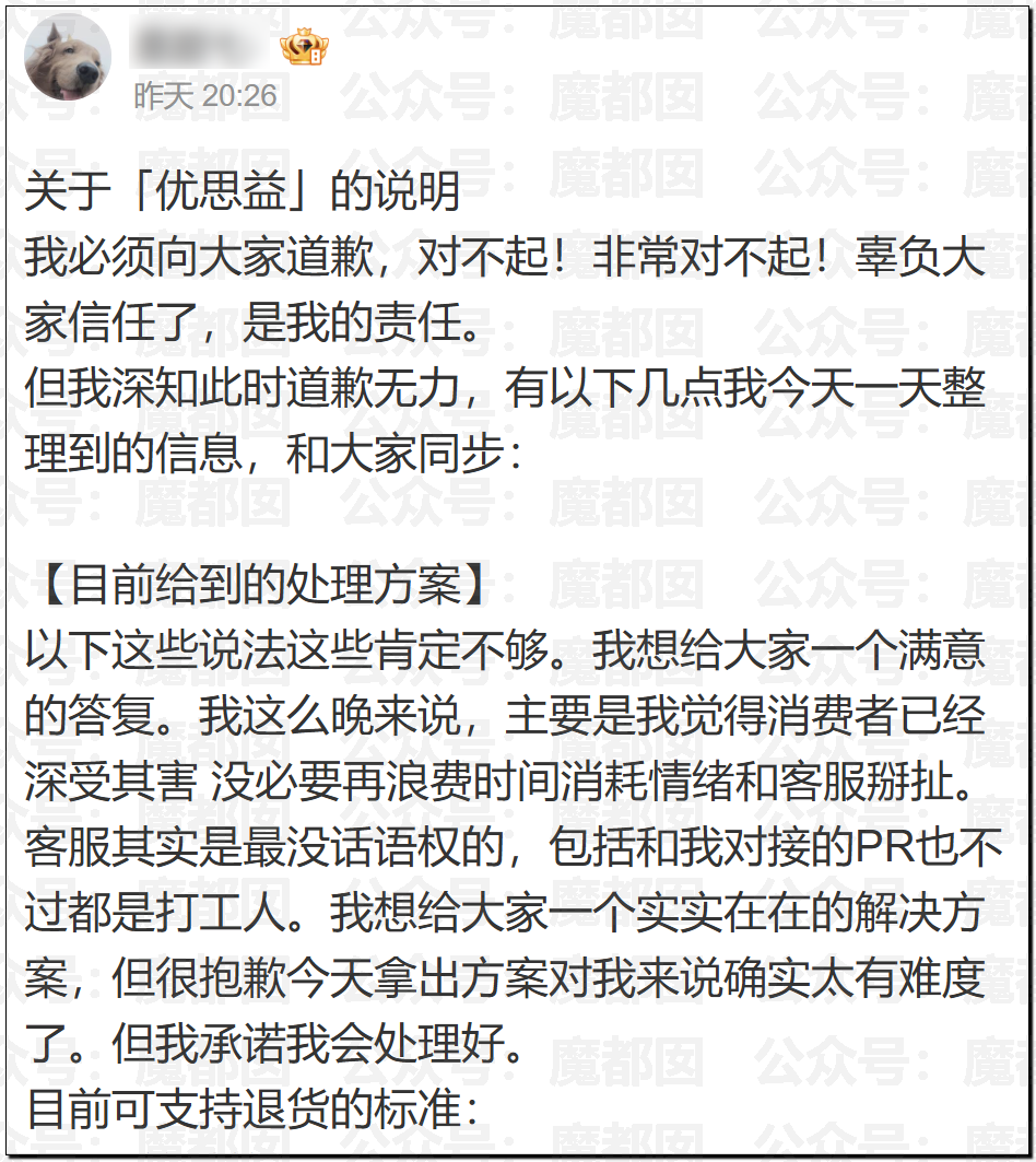
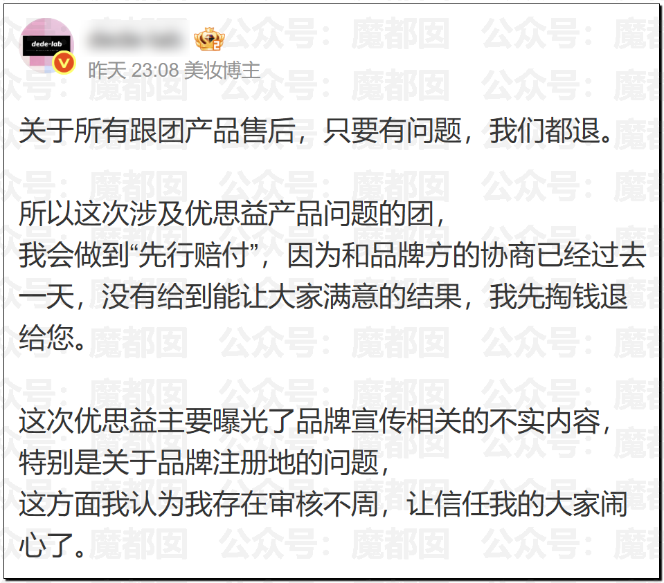
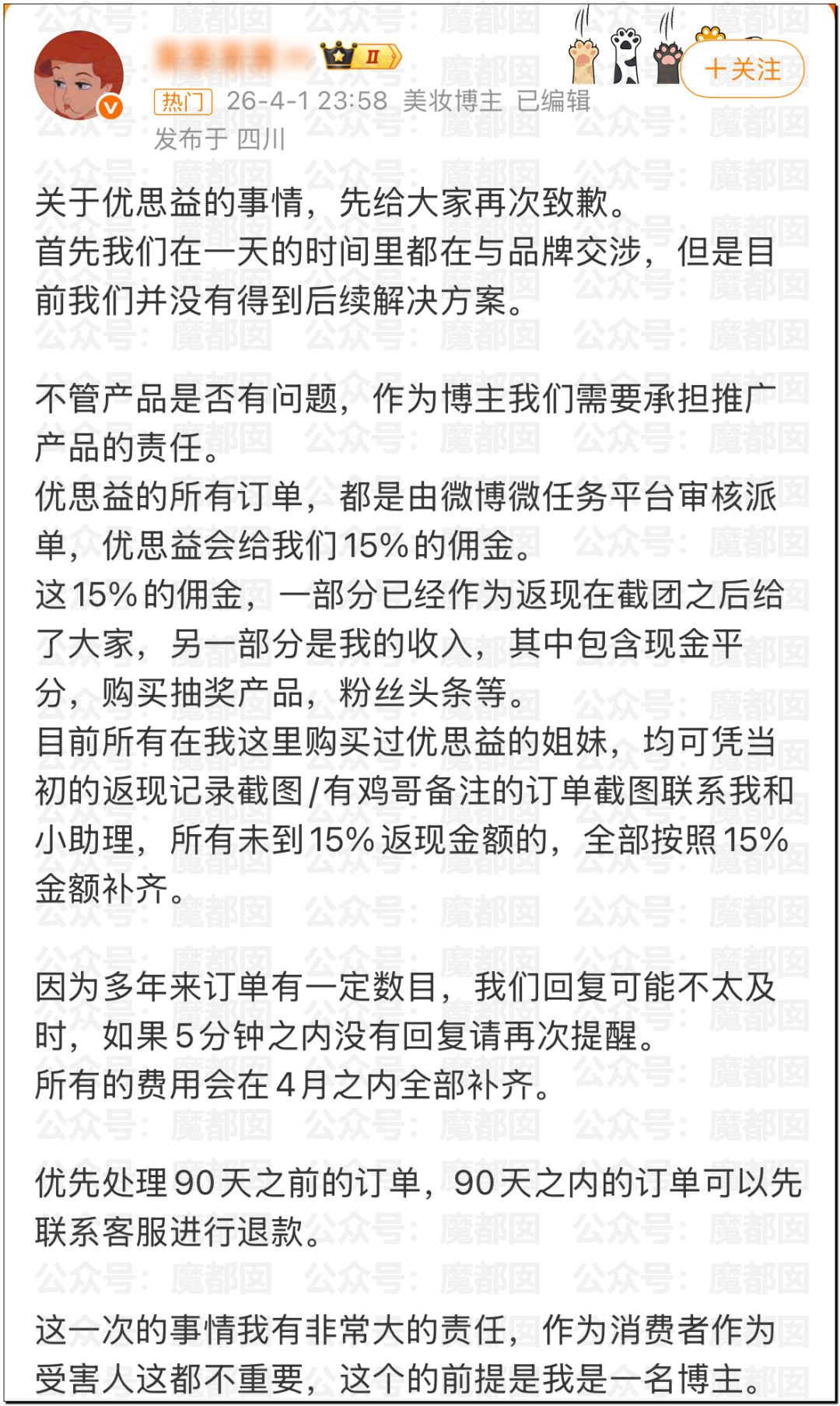
因为这个东西主要靠的就是网络销量,所以大量的网红博主中招,纷纷道歉和赔偿。



另外一个博主:



真的是非常罕见,第一次看到那么多的网红全部中招。



这不仅是产品造假,更是对消费者信任的践踏。头部主播董宇辉也被牵连,再次暴露直播带货行业的品控危机。当主播只追求GMV而忽视选品把关,信任崩塌只是时间问题。


《直播电商监督管理办法》已施行,明确规定直播间必须对商品真实性负责。这次事件给所有从业者敲响警钟:流量再大,也抵不过一次信任危机。消费者不是韭菜,理性消费才能倒逼行业回归本质——从收割信任到经营信任。


我们也是非常吃惊,那么多网红集体中招。



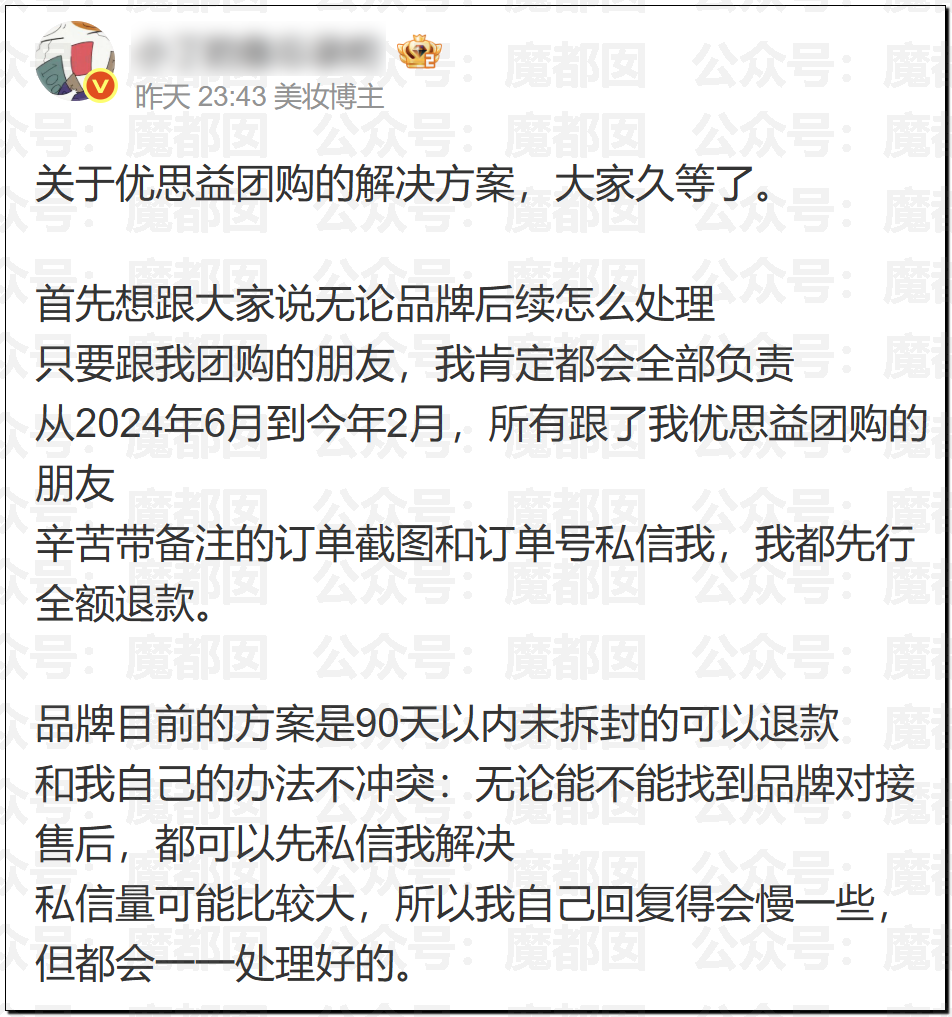
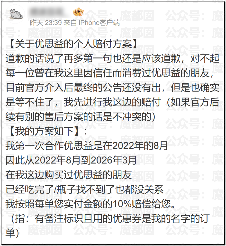
为何这次那么多的网红集体中招?优思益一爆雷,就看到微博上这些大大小小的博主分别出来发道歉,有的说自己承担售后,有的说自己会持续跟进。


平时还没关注到,品牌找了这么多人推广,现在一看,但凡是有点儿粉丝量和或者能带货的,都跟他们品牌合作过。其中有个博主自己说品牌给15%的推广费,15%啊同学们,不得了……其实我们说句良心话,保健品能给你15%的费用这大概率就是爆雷的节奏……这怎么敢接的……



大量博主中招:



大家也看到了。很多博主在道歉并声明负责售后。但是感觉这个道歉和声明也是统一模板的,中心意思都是:1.自己也买了也在吃;2.品牌方联系不上,但会负责售后;3.庆幸不是产品质量问题;4.背调不仔细,会引以为戒。而评论区里也会有“不是你的错,还会继续支持”的留言。


都是因为信任而购买,现在沉默的人应该都觉得很膈应。



这个美妆博主是带货的重灾区啊……



真的太壮观了……那么多博主同时中招。



又一家:



再来一家。



不得了的网红道歉:



一个接着一个:



数不胜数:



就我们目前刷到了已经有上百人了……这个堪称是历史上网红带货翻车最大的一次了吧?



不得了的网红……



现在是什么情况?很多网友的首页都是网红们的道歉信。非常壮观,我们还是第一次看到那么多网红博主集体翻车道歉!



其中体量最大的网红应该就是董宇辉的与辉同行了。


直接热搜:



多家媒体报道:



很多网友非常愤怒:



目前“与辉同行”的官博被冲了。



话说与辉同行多次出现选品质量问题,真把消费者当冤大头啊!315刚卷入鸡爪品牌卫生问题,之前的生鲜踩雷,八十几块钱三只“老母鸡”,优思益也被央视重锤爆雷欺骗消费者……



看了一下,董宇辉dy优思益销量基本排前三,这么大的数量,消费者维权也是拖着,这操作太迷惑了。



用文化人给带货背书翻车,完全自损口碑,以后还敢去买……


目前第三方统计:销售额 1000万–2500万元,董宇辉占优思益总销量近4成,为其最核心带货渠道。假澳洲进口:宣称澳洲产地,地址实为墨尔本汽车修理厂。真产地:实际由安徽马鞍山代工,成本几十元,售价293–434元。



不过我们也是非常奇怪,那么多网红第一时间都道歉+赔偿。


事发到现在那么久,截止我们发稿,与辉同行竟然一个字都不发?



现在这个保健品带货市场是非常混乱的,不少网友爆出了其中的猫腻:



我们认为不是 “不知情就能免责”,作为年销百亿级头部直播间,基础资质核验(产地、蓝帽子、报关单、工厂实地)是法定义务。央视曝光的漏洞(地址是汽修厂、无蓝帽子)均为公开可查信息,并非 “深度隐藏”。


董宇辉一直以“知识型、负责任、重口碑”区别于纯带货主播,多次强调 “二三十人检测团队、每月百万检测费、实地验厂”。此次翻车,直接让公众质疑:所谓严选是否只是话术?规模扩张后,品控是否被销量稀释?


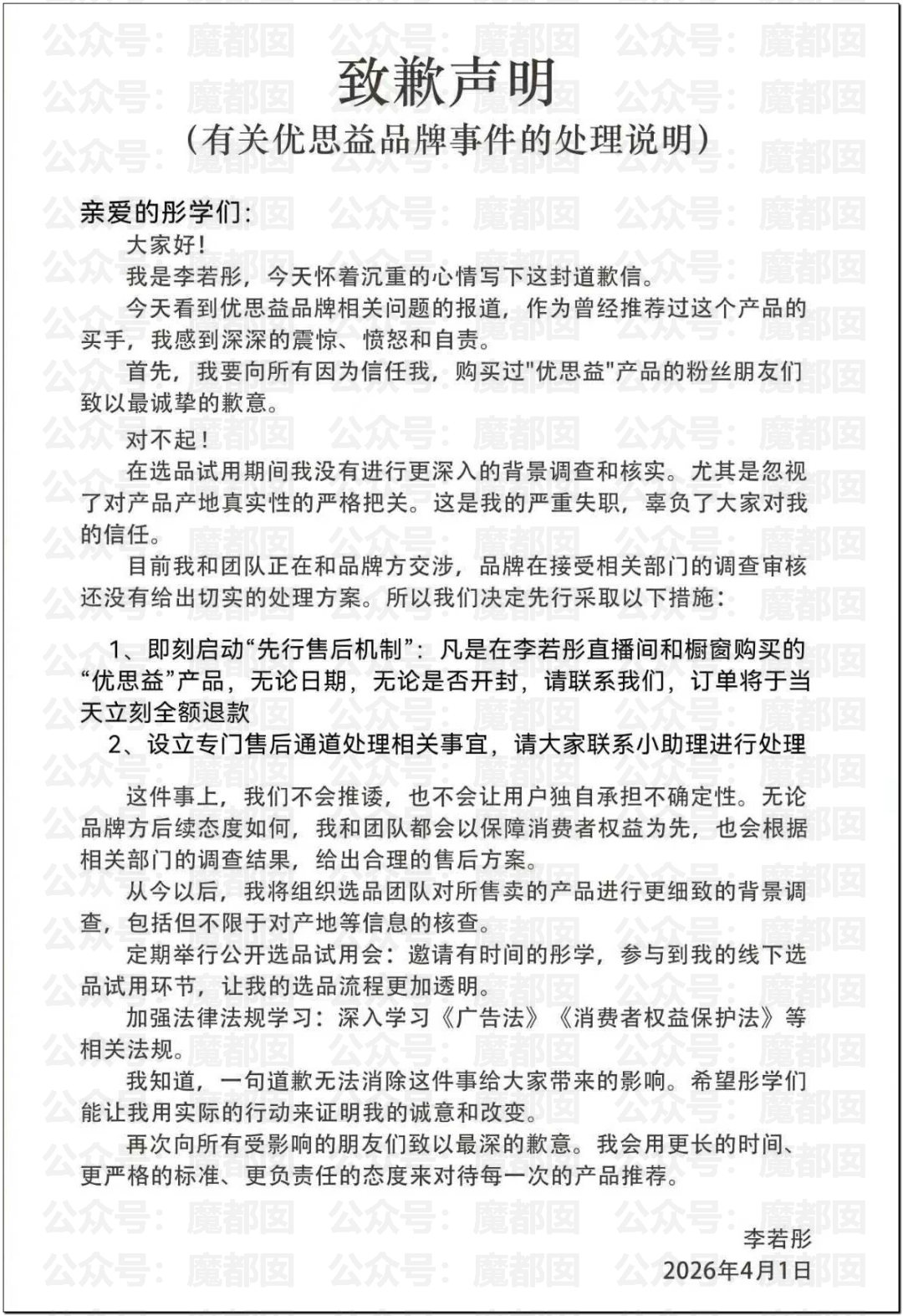
而且曝光后初期客服仅 “已反馈、会关注”,无立即下架、主动赔付、公开道歉,被批 “敷衍、冷漠”。对比此前 “增重虾仁” 事件的快速退一赔三,反差明显。同样是带货名人,李若彤马上退款了:



董宇辉还没有声音。



大量媒体也开始报道董宇辉事件:



不知道后续会不会像其他网红那样道歉+赔偿。他的短期信誉肯定是重创的,“知识带货、严谨选品” 人设明显褪色。预计赔偿数千万,不赔则彻底失去信任。


奉劝大家以后保健品这种还是不要随便相信网红带货,翻车的几率太大了……不知道大家看完之后有何感受?聊几句?

本文为转载发布,仅代表原作者或原平台态度,不代表我方观点。澳洲印象仅提供信息发布平台,文章或有适当删改。对转载有异议和删稿要求的原著方,可联络 [email protected]

0 条评论
网友评论仅供其表达个人看法,并不表明网站立场

你需要登录后才能评论 登录

    推荐阅读