收藏“摇钱树”还能撑多久?中国留学生为何不再青睐澳大利亚

近一年半来,赴澳就读的中国留学生人数再度出现下滑。 (Reuters: Jason Reed)
中国留学生因其给澳大利亚高等教育产业带来的丰厚利润而被称为该产业的“摇钱树”,然而近些年来发生了一些令人担忧的变化。
最新数据显示,中国对澳大利亚高等教育的需求正迅速下滑。
根据澳大利亚内政部数据,2025年下半年中国公民申请澳洲高等教育签证的数量比去年同期减少了逾25%。2024-25财年,中国留学生申请人数也比上一财年减少近12%。
数据还显示,来自中国的留学生已降至新冠疫情以来的最低水平,甚至低于2019年的水平。
有分析机构预测,这种低迷可能会持续较长一段时间。
国际教育机构QS在其《全球学生流动:澳大利亚和新西兰篇》(Global Student Flows: Australia and New Zealand)中称,2030年,澳大利亚的国际学生招生预计将会“陷入停滞”,预计增长率仅为2%。
澳大利亚联邦教育部发布的报告也预测,2032年后赴澳留学的中国学生人数可能会大幅下滑。

悉尼是澳大利亚中国留学生人数最多的城市。 (Reuters: Loren Elliott, file)
国际评级机构穆迪(Moody's)今年年初指出,澳大利亚大学不能只聚焦中国留学生,因为情况会在2030年后急转直下。该机构指出“为此,各大高校正加大力度通过针对印度和东南亚的跨国战略实现收入多元化,但可能会加剧整个行业的竞争和价格压力”。
而在中国,留学产业也风光不再。自去年开始,中国留学中介产业迎来“凛冬”。
去年年底,成立11年,素有 “留学界的爱马仕” 之称“再来人留学”倒闭。此外还有至少两家在中国国内深耕多年的中介机构也落得相似的结局。
包括雅思和托福在内的英语考试机构在中国市场出现低迷后修改评分模式,甚至降低了报名费。
那么,中国留学市场近年来发生了怎样的变化?为什么中国留学生不再青睐澳大利亚了呢?
“摇钱树就快死了”

李晓光教授是悉尼科技大学(UTS)法学院副院长,负责海外招生与外联。 (Supplied: Lucius Yin)
李晓光(Grace Li)教授上世纪90年代从中国来澳深造,如今她成为悉尼科技大学(UTS)法学院副院长,负责海外招生与外联。
在她看来,中国留学生赴澳的情况正发生着巨大变化。她警告,如果不采取行动,这棵“摇钱树就快死了”。
李教授认为,她1999年来澳大利亚深造时,当时中国的留学红利尚未开始。2001年,中国在加入世贸组织后发现,国内高度缺乏了解各国、懂得海外语言、文化、习俗、制度和国际规则的人士。在全球化的浪潮下,留学生成为职场上炙手可热的选择。“出国镀金” 的观念深入人心。
然而到了2026年,这种情况发生了巨变。
“[中国]家庭对政策、摩擦、成本和结果的确定性更加挑剔与敏感。

教育出口是澳大利亚重要的出口支柱之一。 (Unsplash: Element5 Digital)
“鉴于中国国内经济的不确定性,人们在做出像送孩子出国留学这样重大的财务决定时,自然会更加谨慎,” 李晓光说。
让李教授感到费解的时,澳洲政府对留学生,尤其是中国留学生的签证限制。近期,毕业生临时签证(Temporary Graduate visa)政策收紧、费用翻倍,加之高额学生签证费,这些都让潜在的中国学生望而却步。
“谁来为此买单呢?” 李教授说。
高投资,低回报 :“海外镀金”光环不再

留学中介董乃瑞说留学决定其实就是笔经济账,在投资与回报中寻求利益最大化。 (ABC News: Lachlan Bennett)
墨尔本移民律师董乃瑞认为,出国留学其实是一笔“经济账”,投资回报比的剧烈下滑必然会导致就读人数减少。
“最核心的问题就是贵。留学是一个产品,五、六万澳元一年, 加上同时因通胀导致的生活费飞速上涨,确实相当昂贵。”
除此之外,近年来留学生签证费也在增加。就算没能下签,这些费用也无法退还。
董乃瑞说,这些因素就导致申请人数越来越少。在回报方面,海归留学生在中国职场的优势不再。如果得不到预想的高薪和好职位,出国留学的回报就少了很多。
加上不少来澳大利亚留学的学生有移民计划,但随着移民政策的收紧,留下来也变得十分困难。
“多年来留学和移民是捆绑的……而现在基本上留学和移民就脱钩了。”
董乃瑞介绍,如今毕业后通过雇主担保移民的道路变得十分艰难,因为符合该签证类别(482签证)的薪资标准(76,000澳元年薪加12%养老公积金)是很多刚毕业的留学生很难达到的水平。
“所以留学生的移民之路就非常不确定。我相信这让很多人打退堂鼓。”

爱丽丝·俞在天津大学读了半年后,选择到悉尼就读法律。 (Supplied)
为此,有些中国家长决定让孩子去更有性价比的国家留学,甚至将这笔钱花在其他方面。
然而,也有一些学生表示,来澳大利亚留学的经历带给了他们很多除了学历之外的东西。
“[赴澳留学]主要的目的是想去看一看外面的世界,去亲身体验一下。悉尼挺国际化的,我结识了来自世界各地的朋友, ”今年年底即将硕士毕业的爱丽丝·俞(Iris Yu)介绍说。
俞女士说,在澳大利亚的三年学习生活让她感受到了拥有一个“思想开放的心态”的重要性。她认为这些都是要在海外生活过一段时间之后才能真正体验到的、深层次的东西。
地缘政治因素影响留学前景
近年来,在海外完成学业后决定返回中国的学生人数在逐年提高。但中国由于经济放缓,青年失业率连年高企。
中国国家统计局数据显示,今年1月,全国城镇16至24岁劳动力失业率虽然比前几个月有所下降,但仍有16.3%。
董乃瑞认为,中国雇主对留学生“去魅化”了,曾经 “砸钱就能换来美好前程” 的期望彻底破灭。
“以前可能会觉得是留学生就很厉害,但当留学产业越来越发达,留学的人越来越多,来就读的人可能本身竞争力就不强,那么毕业回国之后,在国内职场的竞争力就不太可能强的。
“除非你是最优秀的,否则希望通过留学镀金拿到好工作,在未来会越来越难。尤其在AI的时代, 这种可能会更渺茫。”
此外,与中国加入世界贸易组织后至2020年间的"留学红利"时代不同,如今海外留学的热门专业已发生明显转变。过去以金融、会计、传媒等为主的选择,正逐渐转向高科技和工程等领域。

中国留学生是澳大利亚高等教育出口的第一大客户。 (AP: Rick Rycroft, file)
然而,《海归就业报告》显示,人才供需之间仍存在错配。留学生所学专业整体变化不大,这与中国当前对高端技术人才的迫切需求之间存在明显的信息差与时间差。
这一现象,或与各国在高精尖科技领域收紧对留学生的政策有关。
以美国为例,对于攻读理工科,尤其是人工智能、芯片设计与制造等敏感专业的中国留学生,审核愈发严格,甚至在部分情况下限制或拒绝录取,以防范先进技术外流。
类似的声音在澳大利亚也逐渐出现。
近期举行的澳大利亚大学联会峰会上,前内政部秘书长迈克尔·佩祖洛(Michael Pezzullo表示):“我们必须正视一个现实——任何与中国学者和机构的合作关系背后,都可能存在中国国家的影子。”
前澳大利亚信号局局长雷切尔·诺布尔(Rachel Noble)也表达了对潜在外国干预的担忧,称“这种威胁是前所未有的”。
在这样的背景下,国际教育、人才流动与国家安全之间的关系,正变得愈发复杂。
中国高校迎头赶上 与澳洲差距逐渐缩小

越来越多的中国大学排在国际大学排行榜前列。 (Supplied)
最新研究显示,自2015年以来,跻身全球百强大学的中国院校数量激增,在泰晤士高等教育(THE)排名中增长至12所,是之前的3倍;在QS世界大学排名中也增长至10所,也几乎翻了一番。
信贷评级机构穆迪的澳大利亚分析员马修·瑟科斯塔(Matthew Circosta)说:“中国大学竞争力的提升给长期国际教育需求带来了风险,尤其是澳大利亚。”

瑟科斯塔先生领导撰写的报告指出,中国国内985、211大学在诸多新兴领域迅速发展。该报告特别提到了香港中文大学、复旦大学、浙江大学、上海交通大学、清华大学、北京大学和香港大学。

谭女士说她感觉这些年,出国留学的目的地在发生着变化。 (supplied)
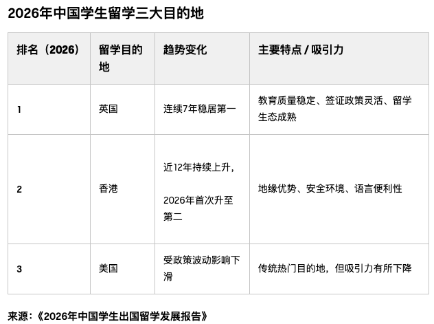
与此同时,中国咨询公司海马集团(HighMark Group)2025年的一份报告发现,越来越多的中国学生选择在亚洲就读大学。
中国教育培训企业新东方推出的《中国学生出国留学发展报告》显示,香港超过美国,成为大陆学生第二大意向留学目的地。
纳塔莉亚·谭(Natalia Tan)于2019年选择在中国北京大学攻读法律,她表示当年考虑出国时,澳大利亚的学费就已经很贵了。
谭女士称,她的许多同龄人现在倾向于选择新加坡、香港、日本或韩国的大学。她认为这些国家的习俗和文化更令人熟悉,“更容易适应”。
她补充说,北京大学的法律博士(JD)项目排名也高于澳大利亚的大学。
中国人口下滑恐导致未来应届高中生人数骤降

专家预计,中国人口出生率降低将在2032年高考人数上出现持续下滑。 (AP: Mark Schiefelbein)
近些年来,中国结婚率和人口出生率都双双下跌。穆迪的瑟科斯塔认为,这必将会影响到面向中国的澳大利亚教育出口市场。
“尤其是在中国面临着人口压力......虽然[近些年]仍认为中国对国际教育的需求会持续存在。但不会像过去那样强烈。”
预计,中国高中毕业生人数将在2032年左右达到峰值,届时将有约1700万学生参加高考,之后,这一数字将成剧烈下滑态势。这势必会让有意赴澳就读的中国学生人数也出现下滑。
未来前景如何?

如何把持住澳大利亚的中国留学生市场成为了一个迫切的话题。 (Reuters: Loren Elliott, file)
面对2026年及之后的澳大利亚高等教育出口前景,专家们给出了不尽相同的解决办法。
李晓光教授指出,走出去联合办学是条出路。
“对于澳大利亚高等教育而言,有两种选择。
“ 一是维持目前的授课模式......但[中国]国际学生的数量将会持续下降。另一种选择是,将课程开设在北京、上海或二线城市。”
2025年底,中国教育部宣布批准创纪录数量的中外合作办学机构和项目。

穆迪研究员瑟科斯塔先生说,澳洲政府和大学都在积极找寻中国之外的替代市场。 (Supplied)
澳大利亚获得八项批准,与美国和意大利并列第三。这标志着中国新一轮中外合作办学审批达到历史高峰。
目前,一些澳大利亚大学在亚洲设立校区,例如蒙纳士大学就在马来西亚设有海外校区,皇家墨尔本理工大学(RMIT)也在越南运作海外校区。
穆迪在今年1月推出的报告中建议澳大利亚大学寻找替代中国留学生的新客源。
瑟科斯塔先生说:“[澳大利亚]政府当然意识到,国际教育是国家重要的出口产业,也是重要的就业来源。 因此,政府也在努力实现国际学生来源的多元化,更加重视针对印度和东南亚的政策,旨在吸引来自这些人口众多、年轻人口众多地区的学生。”
本文为转载发布,仅代表原作者或原平台态度,不代表我方观点。澳洲印象仅提供信息发布平台,文章或有适当删改。对转载有异议和删稿要求的原著方,可联络 [email protected]




















你需要登录后才能评论 登录