收藏韩国宣布:持有澳洲签证的中国公民可直接拿10年签
大大放宽!
政策信号已非常明确,虽然直接给免签"不太方便",但韩国正全力拥抱中国游客和长期访客。

已官宣下周一起按照更新后的标准下签。

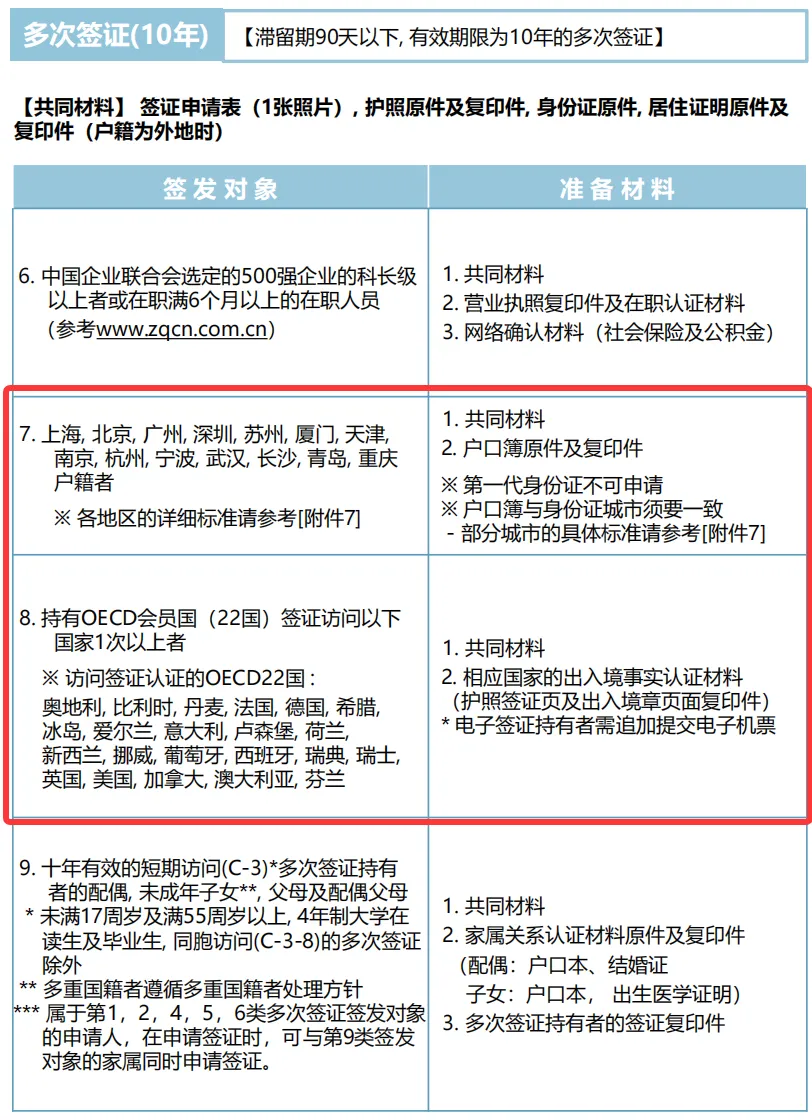
新增拥有上海、北京等14城户籍的中国公民可直接办理C-3短期访问类10年签证(单次入境最长90天)。
非以上城市户籍,但持有国际经合组织内22国(澳大利亚,新西兰,英美加及欧洲指定国家)签证并入境过1次以上的(团签除外),也可以办。
(没说要资产证明和工作证明)

注:以上中国14城中新增的城市的户籍暂时还要看具体所在的区。

5年签也有更新,最近一年去韩国在“变美”上花费过至少1万多人民币的,拥有财力证明文件的也可以拿到。

更多详情可参见比如韩国驻上海总领馆签证中心的信息:
https://overseas.mofa.go.kr/cn-shanghai-zh/brd/m_493/view.do?seq=750618&page=1
(韩国的签证费是并不高的)
本文为转载发布,仅代表原作者或原平台态度,不代表我方观点。澳洲印象仅提供信息发布平台,文章或有适当删改。对转载有异议和删稿要求的原著方,可联络 [email protected]




















你需要登录后才能评论 登录