收藏百年国货“爆雷”!鞋王父子断绝关系:不把家产留给“美国人”!痛诉亲儿夺权、抢车抢钱,这是咋了?
自 26 年开年以来不过几天,国外大批人还在为贝克汉姆夫妇对大儿子的示好被无视吵翻天,国内这对父子却用实际行动让大家知道这些都是小场面。
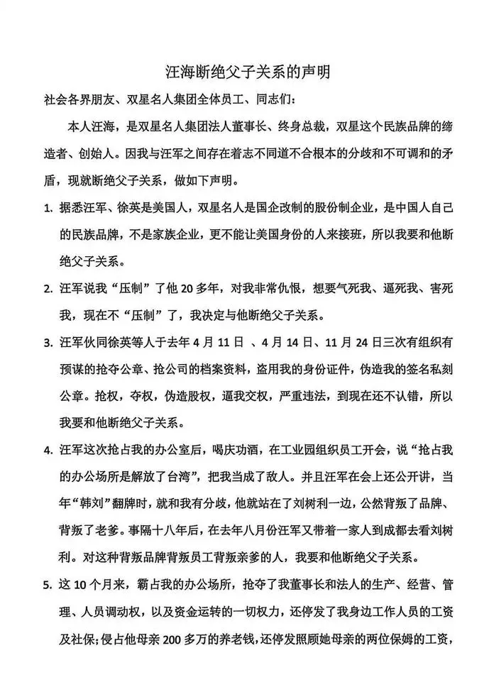
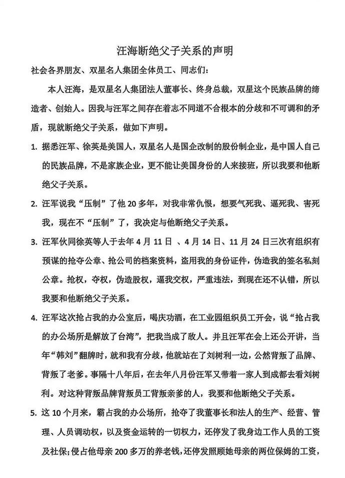
1 月 3 日,84 岁的近百年历史老牌鞋企双星名人集团创始人汪海发布公开声明,正式宣布与儿子汪军、儿媳徐英断绝父子关系及姻亲关系。声明中措辞极为严厉,指控二人多次“抢公章”“逼宫”,甚至直言对方“背叛品牌、背叛老爹”。

而汪海身边的工作人员也证实,这份声明确为其本人发布,这场持续近一年的家族内斗彻底摆上台面。
实际上,这场父子冲突早有预兆,根源还得追溯到 2022 年的一次股权变动:
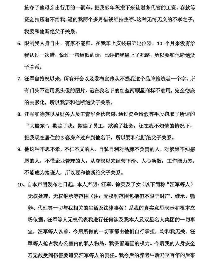
由汪海儿媳徐英控股 80% 的青岛星迈达工贸有限公司通过增资,拿下了双星名人 56.96% 的股份,一举成为第一大股东。
而汪海虽然名义上仍保留职务,但公司控制权已发生实质变化,这也为后续矛盾埋下了伏笔。
天眼查信息显示,2002 年,青岛双星名人集团股份有限公司成立于山东青岛,目前控股股东为青岛星迈达工贸有限公司。
汪海仍担任法定代表人、董事长兼总经理,持股 21.88%;他的儿子汪军持股 6.53%;儿媳徐英则是实际受益所有人。
首次公开对峙:怒骂儿孙夺权
双方第一次公开对峙发生在 2025 年 5 月,汪海突然发布公开信,指控儿子、儿媳以及孙子汪子栋试图抢夺公司公章,逼迫其交出管理权,并质疑公司在未征得其同意的情况下搬迁办公地点、调整人事安排。
当时有媒体联系到徐英求证,她回应:“我们也不知道是不是总裁发的,我们找不到他,他现在不在家,也不在公司。”
几个月后,局势再次升级。
反指公公私刻公章
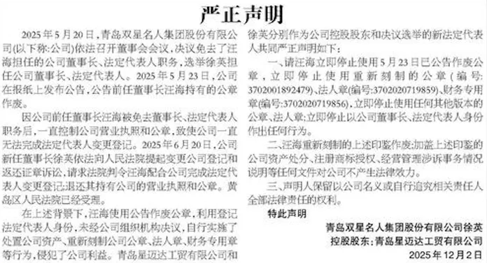
2025 年 12 月 2 日,徐英以“双星名人董事长”以及控股股东青岛星迈达的名义发布《严正声明》,称早在 5 月 20 日,董事会已作出决议,免去汪海董事长和法定代表人职务,由她接任,同时宣布汪海原有签署文件及公章全部失效。
除了表明董事会的变动,徐英还反指公公汪海在被免职后仍“霸占营业执照”,拒绝配合工商变更,甚至私自刻制新的公章、法人章和财务专用章。她还详细列出了这三枚“私章”的编号,并明确表示:
汪海使用这些印章签署的任何文件、进行的任何资产处置,公司一概不予承认。

不到一周,汪海迅速反击。
2025 年 12 月 8 日,他在报纸上刊登声明,称徐英的说法“完全违背事实”,董事会召集程序违法,相关决议无效,并强调公司原公章一直由自己妥善保管。同时,他已向法院提起撤销董事会决议的诉讼,目前案件仍在审理中。

断绝关系:不把公司给美国人
如果说此前双方还停留在法律与程序层面的博弈,那么 1 月 3 日的“断绝关系声明”,则让这场纷争彻底越过了商业边界,则让这家人的决裂彻底曝光于大众视野中。
汪海在声明中列出了“将儿子夫妻除名”的 9 条理由,用词相当直白,直言“汪军对我非常仇恨,想要气死我、逼死我、害死我,现在不“压制”了,我决定与他断绝父子关系。”
这 9 条理由里,排在第一位的是“接班人国籍问题”:
汪军和徐英均为美国身份,而双星名人是国企改制后的股份制企业,是中国人的民族品牌,绝不能交到外籍人士手中。

图源:汪海

图源:汪海
他还指责对方推行“去创始人化”,不仅禁止公司宣传中提及自己,拆除个人头像标识,还停用了其名下的核心商标,甚至在经济上对其进行封锁。
在声明结尾,汪海明确表示,将彻底打破“血缘接班”的传统。他宣布计划成立“双星名人品牌接班委员会”,推动“能人接班”“职业经理人接班”,不再把企业未来绑定在家族成员身上。

图源:汪海
百年鞋企难回巅峰
作为中国百年鞋企,双星名人曾是无数中国人记忆中的国民品牌。集团官网显示,双星名人始于 1921 年,是最早的民族制鞋工业之一,前身为国营青岛第九橡胶厂,曾隶属于青岛市重点国企青岛双星集团。
后来,随着双星轮胎、机械业务壮大,鞋服业务完成改制,国有资本退出,汪海退休,双星名人集团也正式成立。

值得一提的是,上市公司青岛双星此前已多次对外澄清,双方早在 2008 年完成剥离,目前主营轮胎业务的青岛双星,与双星名人已不存在业务关系。
在上世纪 80 年代和 90 年代初,“双星”几乎家喻户晓,鞋类年销量一度突破 3000 万双,连续 15 年全国第一。但近年来,随着新兴品牌崛起,双星名人增长明显放缓。公司也尝试通过电商、直播、IP 联名等方式重塑品牌形象,但市场影响力已难再现当年的辉煌。
目前,双星名人集团业务仍横跨制鞋、服装、房地产、印刷包装、物流等多个领域,全国拥有 30 多家销售公司、5000 多家连锁店,产品出口至 100 多个国家和地区。官网数据显示,双星品牌价值 492 亿元,汪海本人也曾获得“国家级管理专家”“世界风云人物”等近百项荣誉。
只是如今,相比企业规模与品牌价值,更引人关注的,或许是这家百年企业最终会走向怎样的接班结局。
本文为转载发布,仅代表原作者或原平台态度,不代表我方观点。澳洲印象仅提供信息发布平台,文章或有适当删改。对转载有异议和删稿要求的原著方,可联络 [email protected]




















你需要登录后才能评论 登录