收藏突发!严查双国籍力度,突然升级!

警告,双国籍,要被严厉打击了!
根据《国籍法》规定:
定居外国的中国公民,自愿加入或取得外国国籍的,即自动丧失中国国籍。
如果海外华人持有“双国籍”,且没有将中国户籍注销,那么将会被暂时禁止出境,只有在返回原居住地注销了中国户籍之后才可出境,严重者或将面临法律责任。
海外华人如果想要加入外国国籍,中国法律硬性规定就是放弃中国国籍!

但是总有一些华人,取得澳洲国籍的同时还在保留隐藏中国国籍。
虽然中国明令禁止双重国籍的存在,但是很多澳洲华人一直都将自己的第二国国籍隐瞒的很好。
很多人在入境中国的时候使用的是中国护照,但在返回澳洲的时候,会在出境中国时用中国护照,入境澳洲时就换成澳洲护照,这样很多人一直都没有被查出有两本护照的事情。
中国出入境部门坚决严查严打“双国籍”,
轻则注销、重则判刑!
中国驻外使馆曾多次提醒:
“加入外籍的原中国公民勿再使用中国护照。”

近期,一起华人事件引发震动。
一名定居墨尔本多年的华人男子Sam,在今年9月底在杭州准备出境返回澳洲时,在边检环节被系统弹出警示。
工作人员发现其存在双重国籍,要求其返回户籍所在地派出所完成销户手续,方可放行出境。
这起事件并非孤立
它标志着出入境管理系统在核查外籍华人身份方面
已经进入一个严格执行的新阶段。
今年9月底,澳洲华人Sam回国探亲、当他在机场出关处,
系统警报突然响起,随后他被告知无法出境,必须先注销国内户口。
事发时正值国庆假期,户籍办理机构暂停对外办公
他甚至面临“逾期滞留” ,面临每天罚款境地。
他加入澳洲国籍已有十多年,理论上早该在国内注销户口。
但他一直抱着侥幸心理,想独占两头好处。
当时他发现无法出境时,被叫到时,知道一切不妙了
工作人员说:“系统过不去,没办法放行。”
双重国籍,已经无处可逃
这一系列事件证实了一个关键信号:
中国出入境系统+公安户籍系统+生物识别技术已完成深度联网和全面升级,身份核查能力大大增强。
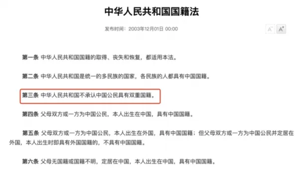
根据《中华人民共和国国籍法》第九条规定:
“中国公民自愿加入或取得外国国籍的,即自动丧失中国国籍。”这意味着,一旦取得外国护照,原有的中国户籍和身份证理应注销。
“中国不承认中国公民具有双重国籍。”

过去许多取得外籍的人士:
首先出于国内生活便利性如使用身份证订票、办理业务等
身份证极其方便,一证在手可省去许多手续;
其次,因为那张身份证承载着对故土的情感联结;
所以未主动办理销户,形成了一种“半隐形”的双重身份状态。
如今,这种“隐形”状态已被彻底打破,
所有双重身份信息在核查中无所遁形。
对于被边检拦截的当事人而言,除了行程延误和经济损失,更需要面对严肃的法律后果:
必须耗费时间返回户籍所在地完成复杂的销户流程,期间可能面临原定签证或行程的失效。
如果因销户时间过长导致原定返程时间延误,可能会被认定为逾期滞留,并面临相应的行政处罚和罚款。
使用双重证件出入境或被查出双重身份,都可能影响未来再次入境或居留中国的审批。
Sam在被拦之前曾在2018年被边检提醒注销户口。
当时只是“口头通知”,并未真正强制执行。
从近期频频出现的案例中可以观察到
边境执行《国籍法》方面的态度已经空前明确:
不承认、不放行、要求注销。
对海外华人的严肃提醒
出入境系统的严格升级,对所有已加入外籍但仍保留身份证、户口的的海外华人提出以下几点合规建议:
消除侥幸心理:边检系统已实现全国联网,不再有区域性“漏洞”可言。合规是唯一的选择。
严格遵守出入境规定:无论任何情况,切勿试图同时使用中外护照出入境,此举可能被视为严重的身份违规行为。
使馆的处理办法也很简单。对有关证件注销或宣布作废,当事人会被拒签或被拒绝入境。
其实“双国籍”已经是个老生常谈的话题了,但仍旧有不少人认为自己“足够幸运”,手持两本护照不会被发现。
不仅中国严格,澳洲也一样严格。
其实澳洲一直以来,是允许双国籍出现的。
澳大利亚自1949年开始实施公民法,对于澳大利亚籍公民享有以下权利:
可以参加选举、可以自由出入澳大利亚领土、可以在澳大利亚拥有财产和工作等。
双重国籍在澳大利亚并不被禁止。
2014年,澳大利亚的《公民法》进行了修改,允许在取得澳洲国籍的同时,保留原有国籍。
澳大利亚政府对于持有双重国籍的公民给予一定的保障。
持有澳大利亚国籍和另一个国家国籍的公民可以享受以下权利
1.可以自由出入澳大利亚领土,并持有澳洲护照旅行到其他国家。
2. 可以自由在澳洲拥有和使用财产,持有和使用澳洲执照(例如:驾照)和接受教育。
同时,持有澳大利亚国籍的公民需要遵守澳大利亚的法律法规,在遵守澳大利亚法律法规的前提下,享受澳大利亚公民的权利。
但是在最近,澳洲的对待双国籍的态度有所转变。
甚至对澳洲非法移民也就是黑民的态度更是严厉。
工党要对公民身份法的拟议修改。。
未来澳洲政府可以取消公民身份的罪行将不仅限于恐怖主义,还包括间谍活动和代表外国政府秘密干涉澳大利亚政治的双国籍者。


接下来,澳洲将会有大动作,去以打击双国籍者的名义,把澳洲政府认为危险的双国籍或者黑民人士驱逐出境。
本文为转载发布,仅代表原作者或原平台态度,不代表我方观点。澳洲印象仅提供信息发布平台,文章或有适当删改。对转载有异议和删稿要求的原著方,可联络 [email protected]




















你需要登录后才能评论 登录