收藏厦航2025年1月国际及地区航班信息
厦航发布最新2025年1月国际及地区航班信息,一起来看看吧!

1
洲际航班信息

*注:1. 以上航班均为当地时间,如遇航班变动,请以实际查询为准。
2. 因飞行保障需要,纽约飞往福州的MF850航班需在杭州萧山国际机场进行短暂经停,根据相关法律规定,经停期间旅客禁止下飞机。感谢您的理解与配合。
2
东南亚航班信息

*注:以上航班均为当地时间,如遇航班变动,请以实际查询为准。
3
东北亚航班信息

*注:以上航班均为当地时间,如遇航班变动,请以实际查询为准。
4
南亚航班信息

*注:1. 以上时刻均为当地时间,如遇航班变动,请以实际查询为准。
2. 因飞行保障需要,该航班需在孟加拉国达卡国际机场进行短暂经停。根据相关国家法律规定,经停期间旅客禁止下飞机,感谢您的理解与配合。
5
西亚航班信息

*注:以上航班均为当地时间,如遇航班变动,请以实际查询为准。
6
地区航班信息

*注:以上航班均为当地时间,如遇航班变动,请以实际查询为准。
7
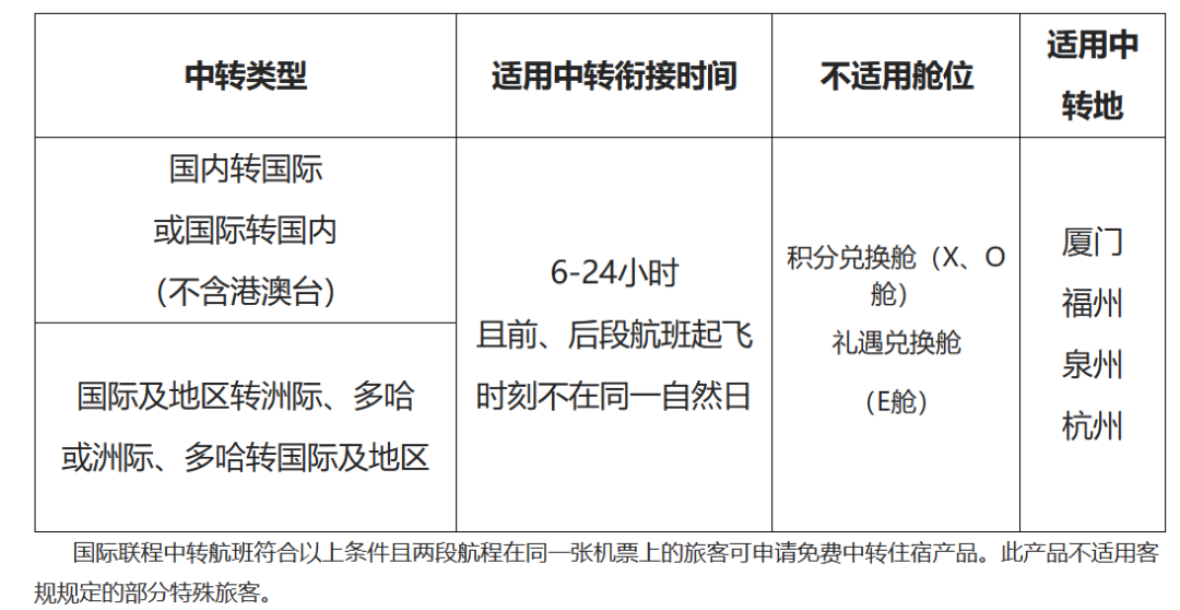
免费中转服务

任一渠道购买厦航出入境联程中转航班,符合条件就可在厦门、福州、泉州和杭州4地的中转酒店享免费住宿;或在厦门、福州2地的中转休息室尽情休整,让您舒适轻松,整装“再”出发!

符合条件的旅客到达中转地后,请前往厦航中转服务柜台,申请办理免费中转服务,凭单据自行前往指定中转酒店或中转休息室。
厦门
※ 地址:高崎国际机场T3航站楼一层7号门对面
※ 联系电话:0592-5710109
更多详情,请参见厦航官网
WWW.XIAMENAIR.COM
出行帮助-厦航中转服务
*如遇产品调整,请以最新规则为准
8
行李直挂

厦航悉尼、墨尔本始发,在厦门中转当日厦航国内/国际航班,以及隔日中转厦航承运中国大陆各航点航班的旅客,入境厦门过夜,无需提取出托运行李重新办理托运,始发站一次办理,一票到底,一站式服务,行李直挂目的地,最终目的地提取行李。
9
建议购票渠道
厦航澳洲24小时服务热线 Service Hotline:
1800995557(中文/English 24小时/24hrs)
厦航澳洲官网Official Website:
www.xiamenair.com/en-au
悉尼办事处 Sydney Office
Level 5, 120 Clarence St, Sydney NSW 2000
Tel: 61 (0)2 9017 8009
(Office hours Mon-Fri 9am-5pm)
E-mail: [email protected]
墨尔本营业部 Melbourne Office
Suite 1, Level 9, 500 Collins St, Melbourne VIC 3000
Tel: 61 (0)3 9614 6727
(Office hours Mon-Fri 9am-5pm)
E-mail: [email protected]

本文为转载发布,仅代表原作者或原平台态度,不代表我方观点。澳洲印象仅提供信息发布平台,文章或有适当删改。对转载有异议和删稿要求的原著方,可联络 [email protected]




















你需要登录后才能评论 登录