收藏从没想过有一天我会买那么多黄桃罐头。
凭借一股神秘力量,“黄桃罐头”冲上热搜。
朋友圈几乎人手一罐,最近商超也陆续缺货。

我们决定今天发一篇黄桃罐头测评,因此跑了很多家超市、便利店,还去某宝搜刮了为数不多的现货,结合东北朋友的经验之谈。
但做这些,并不是全为了蹭黄桃罐头的热度。
而是我们发现,不少南方朋友,平时对黄桃罐头接触不多,所以对它有着很深的误会——
“黄桃罐头肯定加了很多防腐剂!”
“做成罐头,早就没什么营养了吧!”
“直接吃黄桃不香吗?为啥要吃罐头?”
而上面这些,大多是源于人们对黄桃罐头的误解。
所以今天这一篇,我们决定先做一波科普为黄桃罐头正一下名,再做一波好吃的黄桃罐头测评。
*测评结论在最末尾,等不及读的朋友直接下拉。
以及郑重提示:黄桃罐头没有任何药效。
(我们的东北制片大哥立刻回怼我:你根本不懂!黄桃罐头没有药效,但是有魔力!)

在北方人眼里,黄桃罐头是“精神耶路撒冷”,可以保佑每一个生病的孩子。
还是我们这位东北的制片大哥,跟他去露营,他必定会从包里掏出一罐黄桃罐头。
说他小时候不管头疼脑热还是感冒发烧,都会听妈妈的话“吃一口黄桃罐头”,所以现在身在他乡也会习惯性囤黄桃罐头,心里踏实。
想想也怪反差萌的。

“直接吃黄桃不香?为啥要吃罐头?”
直接吃黄桃,真不一定香。
最早黄桃做罐头,是因为种植的问题:黄桃成熟期很短且集中,一片产区基本一起成熟,半个月内就要完成所有采摘工作。倘若怠慢了些,一只烂桃的汁水可能会“传染”一大片。而且新鲜黄桃又经不起远途运输,所以果农选择第一时间卖给罐头厂,省时省力。
但还有另外一个重要原因,就是一般黄桃(不包括后来改良的品种)有不溶质的特性,直接吃黄桃的话又酸又硬。
但是,一旦做成罐头,这些缺点反而成了优点。
果肉硬,所以经过高温熬煮果肉依旧成型,汤水金黄、清亮;
酸味重,所以加糖熬煮后,酸甜味道相得益彰。

“罐头肯定加了很多防腐剂吧?”
恰恰相反,罐头是防腐剂添加非常少的食物之一。
根据《食品安全国家标准食品添加剂使用标准》(GB 2760-2014)规定:
所有罐头中,除了杨梅罐头、竹笋、酸菜、食用菌、坚果、肉罐头这6类需要很低剂量防腐剂,其余(包括黄桃罐头)均不可添加防腐剂。
单这也不是绝对的,比如我们测评的黄桃罐头里,偶尔也有见到添加D-异抗坏血酸钠抗氧化剂的,在下文的测评中,这种我们会标明。

“做成罐头,营养早没了吧?”
其实不然。
杀菌工艺主要根据具体食材特性、容量多少等,确定杀菌的实际温度和时间,以确保罐头食品达到商业无菌的要求,使之具有一定时间保质期,同时降低某些营养素(如热敏性维生素C)的损耗。
因此,罐头不仅保留了原有的营养,而且安全有保障。
“罐头是不是用不新鲜的黄桃做的?”
并非如此。
为了降低成本,罐头厂往往倾向在产地周边加工,所以都是选择应季鲜果。
以黄桃罐头为例,很多品牌甚至拥有自己的果园,工厂离产区也很近,可以在6小时内完成从树上采摘到密封罐装的整套流程。

*再次提示:黄桃罐头不是药,也不能替代预防疾病及治疗用的药品,请正确看待它。
测评开始
我们以这阵子实际买到的黄桃罐头,结合多位北方朋友的宝贵经验,有了以下测评。
有些罐头我刚买完就售罄等待补货了,但文章大家可以先马克下来。
毕竟吃黄桃罐头这件事,是终生的。
五花八门的牌子,偏甜的或偏酸的,总有一款能“守护”你,吃到天荒地老。
????
13款黄桃罐头
金泰沂|奥灵奇|欢乐家|美客多
一鸣|亚太|头牌|林家铺子
果秀|来伊份|丰岛

以及2款太火爆所以卖断货,但我们以前测评过的:
真心、应季物语。
从小在北方长大的同事说:“没吃过‘真心’牌,就不算真正吃过黄桃罐头。”
而应季物语是我们私下常买的一款,获得了我们一致认可。

接着,我们以包装、等级分类、口味、配料表、价格、易买程度为顺序,优胜劣汰。
口味部分偏个人主观意识,仅代表测评组成员的舌头。
一、看包装
目前市面上黄桃罐头主要有3种包装:
玻璃瓶装、马口铁罐(镀锡薄板容器装)、软包装(复合塑料杯、袋、瓶等)。
二、看质量等级
黄桃罐头分为优级品和一级品两种等级。
大部分黄桃罐头质量等级在包装背标上都有注明????


如果没找到,也可以根据“固形物含量”来判别。
不同的包装,对固形物含量要求也不一样,优级品所含黄桃果肉占比更多。



本次测评的黄桃罐头,优级品、一级品分别如下图????

优级品:黄桃果肉呈金黄色或黄色,同一罐内色泽一致,无变色迹象,糖水澄清透明;
一级品:果肉呈黄色或淡黄色,同一罐内色泽基本一致,核窝附近允许稍有变色。

三、测口味
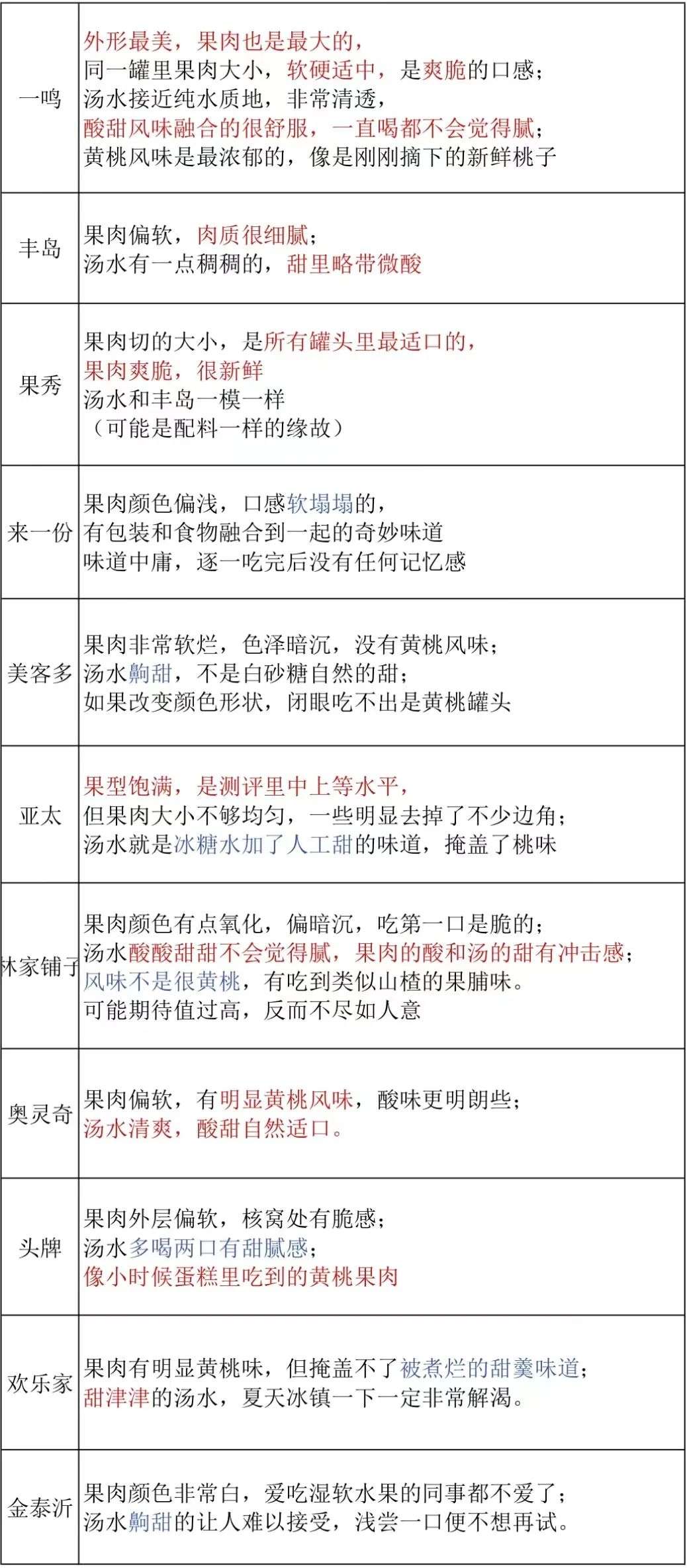
好吃的黄桃罐头,应该果肉饱满、软硬适中,汤水清透爽口、甜而不齁,一口果肉一口汤,好喝不腻。
结合这样的口味标准,我们将吃后感总结到一张表格里????

点击查看大图
*按试吃顺序逐一列出,不作好吃排名参考。
13款黄桃罐头,我们留下了5款中等偏上的,果肉软硬适中、汤水酸甜爽口的:一鸣、丰岛、果秀、奥灵奇、林家铺子。
四、看配料表
一张表格带你看清楚所有配料????

点击查看大图
*品牌顺序根据配料表添加成分多少排列
黄桃罐头的主要配料为:黄桃、水、白砂糖、柠檬酸。
其中柠檬酸是天然酸味剂,可保留或改进风味,促进蔗糖转化,适当食用对人体无害。
举例一鸣糖水黄桃罐头,配料表非常干净。

也有不少添加了维生素C。
维生素C本身就是营养成分,可作为抗氧化剂和营养强化剂。
来伊份、林家铺子、奥灵奇、欢乐家,这4个品牌还添加了乳酸钙。
乳酸钙在水果罐头中起到增脆、保形的作用,这也是有的果肉吃起来口感比较爽脆的原因之一(有时并不完全是水果足够新鲜)。

像美客多、亚太、真心、奥灵奇、头牌、欢乐家、金泰沂等,还使用了阿斯巴甜、安赛蜜、蔗糖素、三氯蔗糖、甜蜜素这类人工甜味剂。
像蔗糖素、阿斯巴甜这种高倍数甜味剂,安全性在国内外一直存在争议。
以及前面提到过,国标规定水果罐头是不需要添加防腐剂的,但有一些添加了D-异抗坏血酸钠。

本轮测评下来,额外捕获两员大将,入围的有:
一鸣、应季物语、丰岛、果秀、林家铺子、真心、奥灵奇。(排名顺序按配料表干净程度排列)
五、价格多少?哪里买?
每一款的价格、购买渠道都列在表格里了????

点击查看大图
*按每100g单价由高到低排列。
TOP.4

真心
配料:黄桃、水、白砂糖、柠檬酸、维生素C、安赛蜜、阿斯巴甜
固形物含量:≥55%
容量:880g
价格:53.9元/3罐,折合17.97元/罐
推荐理由:记忆里的童年滋味,北方人的最爱。
有惊人的下单量,味道确实不错,黄桃又大又新鲜,汤水甜津津,冰镇后喝不容易觉得腻,是小孩子喜欢喝的味道。
但这里我们要顶着众人的喜爱,客观说一下:它配料表里添加的成分里有阿斯巴甜。
像蔗糖素、阿斯巴甜这种高倍数甜味剂,安全性在国内外一直存在争议。
请在意这一点的朋友,酌情考虑再购买。

TOP.3

丰岛
配料:黄桃、饮用水、白砂糖、柠檬酸、维生素C
固形物含量:≥90g
容量:197g
价格:6.3元/杯
推荐理由:随时都能吃上酸甜的黄桃罐头。
果肉非常细嫩,汤水稠稠的略到微酸,清凉爽口。小小一杯价格略贵,但包装确实很便利。

TOP.2

应季物语
配料:黄桃、水、白砂糖、柠檬酸、维生素C
固形物含量:≥50%
容量:712g
价格:12.4元/罐
推荐理由:配料干净、性价比高。
它也是老刀的常买款之一,黄桃果肉非常新鲜,汤水清甜透澈,多喝也不会觉得腻。

TOP.1

一鸣
配料:黄桃、水、白砂糖、柠檬酸
固形物含量:≥55%
容量:1.45kg
价格:35.9元/罐
推荐理由:配料干净,性价比高。
黄桃罐头的白月光。
1.45kg大容量,大块黄桃果肉诚意十足,汤水清亮程度直逼纯水质地,甜津津空口喝很爽,相信吃过一定会竖大拇指。

以上就是我们这次黄桃罐头的测评报告了。
黄头罐头断货严重,本次测评不排除还有些比较小众但是也很好吃的。
这里想和大家说一句:测评口味仅代表个人团队的表达,仅针对单款产品客观标准+主观吃到的感受,不存在恶意拉踩,也不针对该品牌其他产品。
你们还有啥想补充的,欢迎留言告诉我们。
如果喜欢看这种测评也告诉我们,可以说说想看到哪些,之后再写更多给你们看!

让黄桃罐头保佑每一个远行孩子
本文为转载发布,仅代表原作者或原平台态度,不代表我方观点。澳洲印象仅提供信息发布平台,文章或有适当删改。对转载有异议和删稿要求的原著方,可联络 [email protected]




















你需要登录后才能评论 登录