收藏汇总|南航发布2026年3月澳洲航线计划,将执飞悉尼、墨尔本、布里斯班、珀斯等多条航线

近日,中国南方航空发布了2026年3月的澳洲航线计划,同时,发布了2026年下半年的免费中转住宿政策,详见下文。
PART 01
2026年3月 中澳航线计划


PART 02
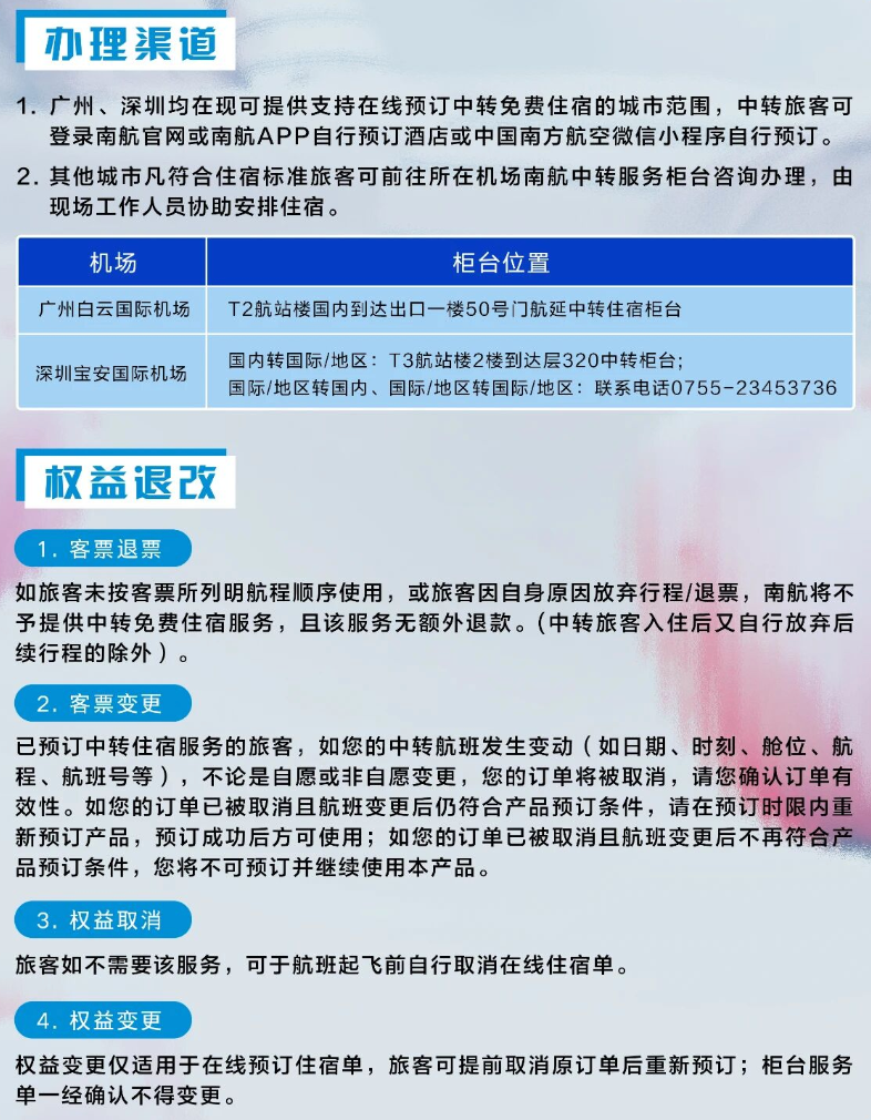
2026年下半年 免费中转住宿政策




本文为转载发布,仅代表原作者或原平台态度,不代表我方观点。澳洲印象仅提供信息发布平台,文章或有适当删改。对转载有异议和删稿要求的原著方,可联络 [email protected]
收藏
近日,中国南方航空发布了2026年3月的澳洲航线计划,同时,发布了2026年下半年的免费中转住宿政策,详见下文。
PART 01
2026年3月 中澳航线计划


PART 02
2026年下半年 免费中转住宿政策




本文为转载发布,仅代表原作者或原平台态度,不代表我方观点。澳洲印象仅提供信息发布平台,文章或有适当删改。对转载有异议和删稿要求的原著方,可联络 [email protected]

推荐阅读
据环球网援引美国“商业内幕”网站报道,美国商业卫星公司“行星实验室”当地时间3月2日拍摄的最新卫星图像显示,在美以伊持续冲突期间,疑似伊朗最大军舰之一“莫克兰”号在军港起火冒出浓烟。
九派新闻
伊朗
特朗普
3月3日,韩国综合股价指数(KOSPI)重挫超5%,跌至5896.86点,触发熔断机制。
每日经济新闻
股市
新州Hunter地区部分天空出现神秘“橙色发光光球”,各种离奇猜测随之而来。
9 NEWS
澳洲
据报道,悉尼机场咖啡店加蜂蜜要1澳元,明星游客被账单惊呆。
Daily Mail Australia
悉尼机场
咖啡
在伊朗针对以色列与美国的袭击展开报复、导弹袭击阿联酋地区之际,居住在阿联酋的澳大利亚人收到警告:传播未经证实的战争视频,可能面临近8万澳元罚款,甚至牢狱之灾。
Daily Telegraph
澳洲
最热新闻

航班被接连取消,天津一家四口滞留迪拜!“爆炸声就在耳边,导弹拦截画面抬头可见”

“全球最赚钱”阿联酋航空每天亏损超千万美元

17人死伤! 恐怖袭击突发! 枪手身上印着伊朗国旗! 澳洲也危险了

英王室再下狠手!安德鲁的俩女儿被王室拉黑!连合照都不让了...

哈梅内伊遇害后,两兄弟成伊朗“顶梁柱”?

实拍! 中东战局升级一大批外国人被迫滞留新加坡:樟宜机场成“难民所”、陆路入境堵超2小时…

百万粉丝网红雅典娜Liya失踪案梳理

泰国机场全面严查外国人:59架次航班取消,大批旅客滞留!移民局连发10项紧急新规!

专题策划

你需要登录后才能评论 登录