收藏热搜第一!始祖鸟在喜马拉雅山放烟花,网友“炸锅”!多方回应→
9月20日,户外品牌始祖鸟联手以火药爆破作品成名的艺术家蔡国强,在喜马拉雅山放烟花的事件,引发争议,登上微博热搜榜第一。

据悉,该场艺术烟花名为《升龙》。现场视频显示,9月19日傍晚,三幕彩色烟花沿着山脊依次燃放。此次活动举办地在西藏喜马拉雅山脉江孜热龙地区(海拔约5500米)。

现场视频截图。

始祖鸟微博截图。目前该微博已删除
视频发布后,“高原烟花秀”的行为引发了环保争议。


针对此次艺术项目,主办方发布声明表示,烟花使用生物可降解环保烟花材料;燃放前转移牧民牲畜,用盐砖引导小型动物离开;燃放后将清理残留物,翻土修复植被,不会留下生态隐患。
活动合作方悦游CNTraveler在社交媒体上表示,团队在艺术创作前将生态保护放在第一位,本次艺术创作所有活动均在科学评估和严格指导下进行,秉持对自然最大的敬畏。
始祖鸟方面也表示,始祖鸟的初心始终是致敬自然、致敬文化、致敬环境。高山是重要的户外元素之一,始祖鸟希望借此深入探索高山,让更多人了解高山与在地文化。
尽管其燃放之前声称,烟花全部使用生物可降解环保烟花材料,大量网友仍表示质疑。


“云端珠峰”微信公众号21日发布情况通报:9月20日,《蔡国强:升龙》烟花秀视频在网络发布后,引发网民关注。日喀则市委、市政府高度重视,已成立调查组第一时间赶赴现场核查,后续将根据核查结果依法依规处理。

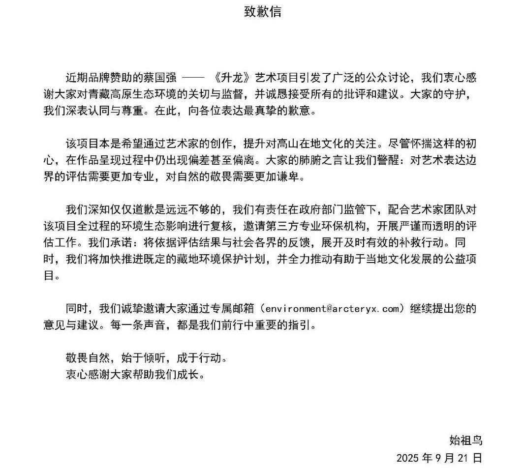
目前始祖鸟官方小红书、微博等相关视频均已下架。21日,始祖鸟微博发布致歉信:衷心感谢大家对青藏高原生态环境的关切与监督,并诚恳接受所有的批评和建议。大家的守护,我们深表认同与尊重。在此,向各位表达最真挚的歉意。

9月21日,“蔡国强工作室”微信公众号发表关于《升龙》艺术项目的说明。
说明称,9月19日,我的《升龙》艺术作品在西藏日喀则江孜县完成,引发公众对于高原生态环境保护的深切关注与讨论。对此,我和工作室高度重视,怀着敬畏之心,虚心接受大家对于在雪域高原实施艺术创作的所有批评,并诚挚地感谢大家对我们的关心和提醒。我们确实存在很多考虑不周之处,我深表歉意。
说明称,接下来,我们将主动配合第三方机构及相关部门,就此事对自然生态造成的影响进行多方面的评估,并将以实际行动保护青藏高原生态环境。具体工作措施包括但不限于接受政府邀请的独立机构进行深入检测,如确有环境影响,我们愿意尽全力采取补救恢复措施,并将以实际行动支持江孜县的生态和文旅,保护青藏高原生态环境。我们始终对大自然怀有深深的敬畏。
蔡国强工作室称,未来,我们将更加谨慎,更加严格评估艺术活动对环境的影响。

本文为转载发布,仅代表原作者或原平台态度,不代表我方观点。澳洲印象仅提供信息发布平台,文章或有适当删改。对转载有异议和删稿要求的原著方,可联络 [email protected]




















你需要登录后才能评论 登录