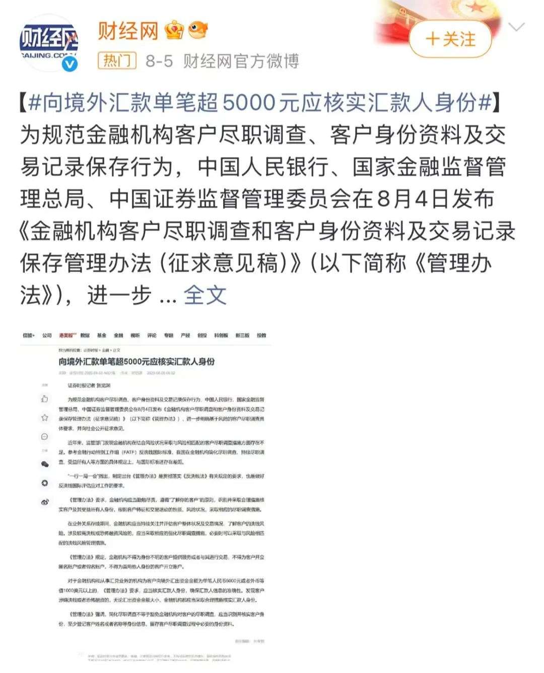
收藏中澳或联合抓!华男向婴儿泼热咖啡最新后续;史上最严跨境汇款新规:超5000元必须实名!
中国官方公布新规:
跨境汇款超5000, 必须查身份!
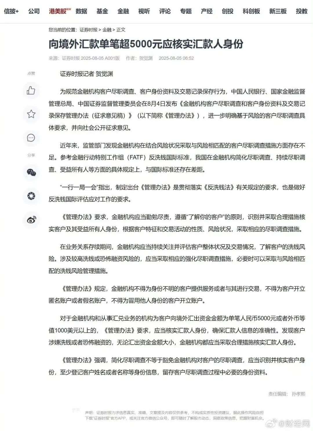
近日,中国人民银行、国家金融监督管理总局与中国证监会联合发布了《金融机构客户尽职调查和客户身份资料及交易记录保存管理办法(征求意见稿)》,引发全球华人关注!
新规明确提出,单笔跨境汇款超过人民币5000元或或者外币等值1000美元以上时,应当核实汇款人身份,确保汇款人信息的准确性。

图源:微博
发现客户涉嫌洗钱或者恐怖融资的,无论汇出资金金额大小,金融机构都应当采取合理措施核实汇款人身份。
1000美元换算成澳元,大约是1550澳元。超过这个数字,就要进行客户核实。
超过5000元:金融机构必须核实汇款人身份与用途。
低于5000元:若账户被标记为可疑,或频繁发生小额跨境资金往来,即使金额只有几元,也可能被要求身份核实。

图源:财经网
同时,相关交易记录将被保存长达10年,便于追查。监管范围不仅涵盖银行,还包括支付机构、预付卡公司、网络小贷平台等。
当局表示,新规核心目的是防范洗钱与恐怖融资风险。过去一些所谓“蚂蚁搬家式”的小额分拆转账方式,今后将难以规避监管。若客户拒绝提供身份信息,资金可能被冻结,并面临进一步调查。

对于在澳洲生活的华人群体而言,这一调整并不会改变每人每年5万美元的汇款总限额,但实际操作可能变得更复杂:
留学生:需要父母定期换汇支付学费和生活费,可能频繁触发身份核验。
在澳务工者:向国内家人汇款时,流程更繁琐,需准备详细材料。
生意往来:涉及进出口、服务付款等跨境资金流,可能需要额外的合规文件。
有金融与法律专家建议,在新规正式实施后:
提前准备材料:包括身份证件、汇款用途证明等。
合规操作:不要尝试通过频繁小额分拆转账来规避监管。
关注实施时间:当前仍处于征求意见阶段,预计最快在年底或明年初正式落地。
随着全球范围内的反洗钱监管日趋严格,中国的新规也与国际做法接轨。
对澳洲华人来说,这意味着跨境汇款虽仍可进行,但“随意汇款”的时代已经结束。合规、透明,才是保障资金安全和顺利流动的关键。
澳洲婴儿遭热咖啡袭击案后续
中方或将出手逮捕
距离布里斯班婴儿遭遇热咖啡袭击一周年之际,澳洲警方透露,中国警方可能会逮捕这名涉嫌残忍攻击的男子。

图源:DailyMail
事件回顾:
2024年8月27日,9个月大的婴儿Luka与母亲在布里斯班的Hanlon公园时,遭遇一名男子持保温杯泼洒热咖啡。警方形容这一举动为“野蛮攻击”。

图源:DailyMail
Luka身体严重烧伤,被迫接受多次手术,伤情一度引发社会强烈关注。
警方表示,这名嫌疑人已逃往中国。澳洲联邦警察(AFP)与昆士兰警方(QPS)在周三联合声明中证实:
“AFP正与中国当局共同探讨合适途径,以推动案件进展。我们高度重视中方持续的合作,以及双方在追求公正方面的共同承诺。”

图源:DailyMail
由于中国法律不向外国引渡本国公民,消息人士称,在中国境内对嫌疑人进行本地起诉,可能是实现正义的最佳途径。
Luka 的母亲在社交媒体上透露,孩子迄今已接受八次手术,包括人工皮肤移植、皮肤针疗和激光治疗。
她写道:“每一次治疗都是对那场暴力行为的痛苦提醒,更提醒我们正义至今未能实现。”

图源:DailyMail
尽管Luka的恢复情况良好,母亲仍直言无法接受嫌疑人至今逍遥法外:
“最难以忍受的是,那个伤害我们孩子的人依旧自由地行走在外,而我们的法律与国际关系未能保护受害者和孩子。”
前澳洲联邦警察官员 David Craig 博士在电视节目中指出,是否起诉最终取决于中方:
“中国确实有权拒绝引渡,但同样有相关法律可以处理此案。最理想的结果,是嫌疑人在中国接受司法审判。”
他补充说,如果嫌犯不受惩罚,不仅对受害者家庭极不公平,也会损害公众对司法体系和国际合作的信任。
本文为转载发布,仅代表原作者或原平台态度,不代表我方观点。澳洲印象仅提供信息发布平台,文章或有适当删改。对转载有异议和删稿要求的原著方,可联络 [email protected]




















你需要登录后才能评论 登录
结汇18824243514
2025-08-25 13:18