收藏中国女留学生刚落地澳洲,就被取消签证遣返回国!7万学费还全被没收!竟是将入境能犯的错,几乎全犯了个遍
刚落地就又回国了,学费还被没收了...
美好的过年已经近在下周!
过完年,大批的留学生们就将收拾好大包小裹陆续飞向澳洲,准备开启新学期的征程!
但需要特别注意的是,这来澳的行李可是千万不能乱带!
最近澳大利亚著名的《边境安全》节目,就报道了一名19岁的中国女留学生。
落地过海关一检查,就先被没收了7万多的学费,之后更是被取消签证,遣返回国!
不长的时间里,几乎把所有过关能犯的错误都给犯了一个遍,大家可一定要引以为戒了!!!

这名中国女留学生是从香港入境澳洲,在填写入境申报卡时,她声称自己没有任何需要申报的东西。
但到了悉尼,机场的海关人员才刚一打开她的行李,就被吓了一跳。

香巴拉牛肉干,奶茶粉、小坚果...
海关人员表示,这些都是绝对不允许,被禁止携带入境的。
上来就对这名留学生处以了220澳元的罚款。
本来以为就是小留学生有点馋,带点零食,这就差不多了,没想到竟还只是个开始。

在接下来的检查中,海关人员又找到了大量没有申报的现金。
现金还不是大大方方放着的,而是装在了塑料袋里,藏在了锅里,这是要干啥...
海关人员认为这名留学生是在故意隐藏,随即对这名留学生展开了问询。

对此,最开始这名留学生给出的说法是,可能是妈妈放在箱子里的,用来支付她学费,自己并不知情。
除了这些钱之外,自己的身上也没有装更多的钱了,钱包里只有100刀。

但之后,她却又换了一套说法,称知道自己的妈妈往行李箱里装了钱,但是妈妈没告诉自己具体装了多少。
根据澳洲的入境法规,携带超过1万澳元或等值的外币没有申报的话,会面临被全部没收。
而对于钱,又是精心藏好,又是前后说法矛盾,一会知道一会不知道的,更是让海关人员认为是有欺骗行为。

对于为什么要把钱“藏”起来,留学生解释称,也许是妈妈觉得这样更安全。
但海关人员坚持认为,这名留学生的“无知”行为,并不能作为辩护的理由。
特别是这名女留学生已经有过多次入境记录,也不是第一次来澳,应该知道入境法规。
尽管留学生一再求情,希望这7万块不要被没收,表示如果没收了,自己在澳就没钱了,也交不上学费了。

但在几名海关人员认真商议后,还是认为这名留学生存在故意隐瞒,并且理由前后矛盾。
最终对她作出了没收现金,并取消签证的处罚,驱逐出澳大利亚。
箱子里装着7万人民币的现金,等着来澳交澳币的学费,这种操作真的是感觉有点难以理解。
就像这个事件中展现的一样,澳大利亚在入境这块的严格可以说是全球闻名。
一部《生物安全法》不断修订,就是要力争全方位无死角无懈可击。
之前,针对未经必要许可携带或进口“有条件非禁止物品”的人,更是专门制定了新的民事处罚条款。
其中明确提到了“有条件非禁止货物”,是指“将货物隐藏,以防止生物安全官员发现或阻止货物的真实性质被确定”。
这些货物包括肉类产品、活动物和动物繁殖材料、植物或植物制品、种子、动物材料、传染剂、微生物和真菌。
新规将使生物安全官员能通过护照和其它证件,来获取乘飞机或船只入境澳洲的人的信息。
根据新规,有违法嫌疑的人可能会面临四小时的拘留。
除了拘留遭罪,钱包也大出血,违反这一规定可能会受到高达375,600澳元的罚款。
还特别“点名”了,新规将对游客、学生、打工度假者、海事船员和临时工作签证持有者造成影响。
要知道,鉴于试图隐瞒有条件非违禁物品的性质非常严重,以及该行动对澳大利亚独特的生物安全地位构成的威胁,移民官员有权酌情取消违反这一规定的人的签证。
为了加大对故意在行李中隐藏产品或将货物放入贴有错误标签的容器中的人的处罚力度,政府已经扩大了取消签证的理由。
提供虚假或误导性陈述,或拒绝回答生物安全官员的问题,很可能直接导致签证取消。
一旦被取消签证,面临的就是当场被遣返,并且3年内不得再次申请澳洲签证。
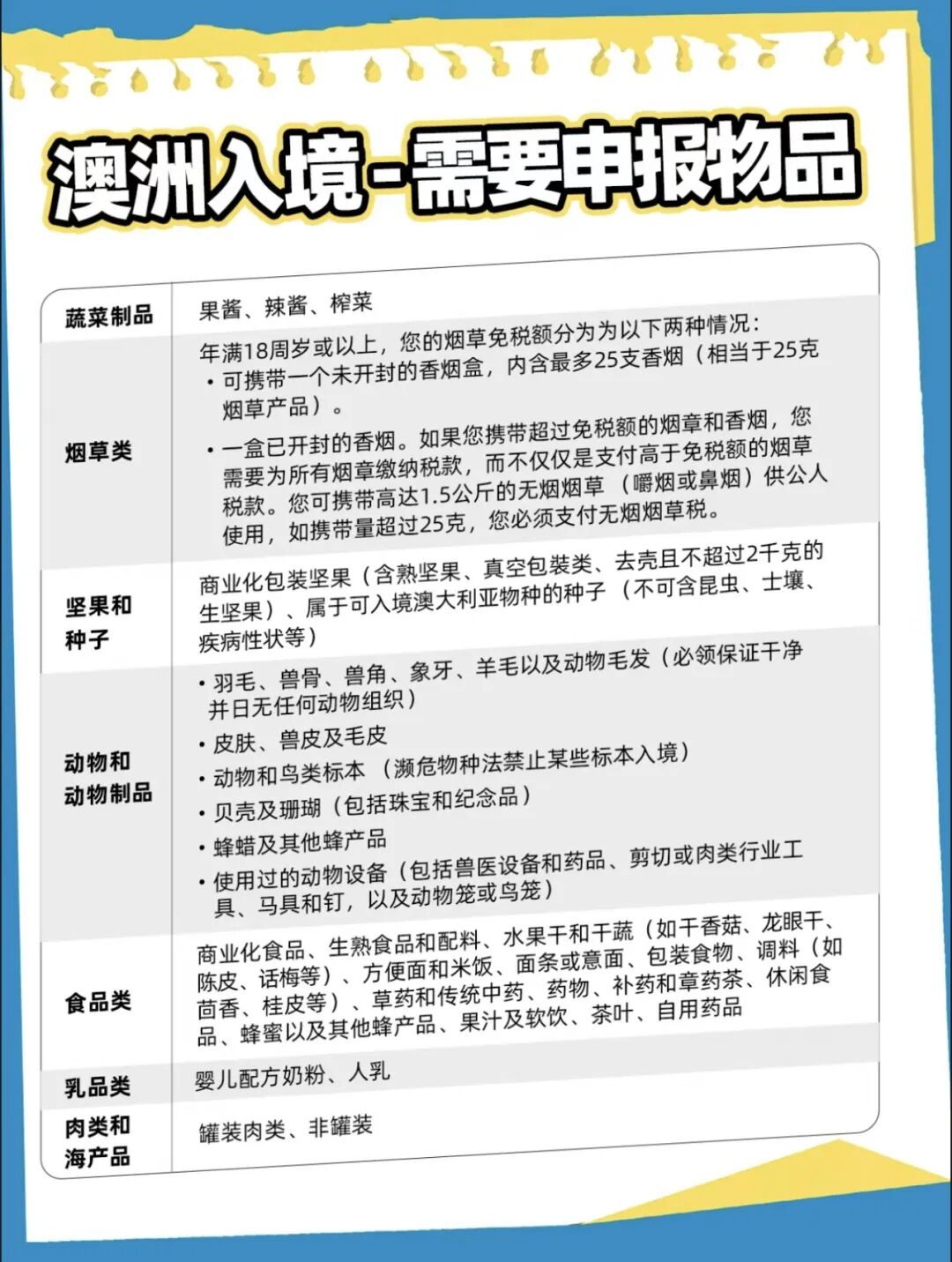
关于入境这一块,澳大利亚边防部队也是特别提醒大家,要注意以下10种应该申报或避免带入澳洲的物品。
奶酪、黄油和其它乳制品、假名牌商品、干果、糖果、香料、大米、鸡蛋、胡椒喷雾、植物以及烟花。
可能对于在澳已经生活过一段时间的留学生们来说,再回头看这些东西都有点懵。
这来澳又不是学校组织的春游,带这老些吃的是要干嘛。
但其实如果你多关注一下《边境安全》的节目,就能发现这中国留学生出国“乱带”的东西,有的甚至能比列出来的这些还要更离谱。
其中的明星产品就比如👇
在哪也不能少了节日的气氛与美食,留学生被怒罚420刀,约合60刀一个的板栗肉粽。
吃饭不能寡淡,下饭还得鸭蛋,另一名留学生被罚100人民币一个的,共计20个咸鸭蛋。
其它的有还不仅限于,香菇、红枣、牛肉干,小米、河豚、八宝饭等等等等。
真的是生怕来澳,会委屈了自己的中国胃。
而对于移民部长提到的,“试图藏匿”“防止物品被发现”,此前也确实有中国留学生对澳大利亚的边检发起过“挑战”。
有留学生试图把大量的烟藏进鞋里,而这种行为也是根本逃不过人家的眼睛。
说一千道一万,在入境前,都一定一定要提前按照要求检查好行李!
澳大利亚虽然以“土澳”之名,闻名世界,但实际来这生活过的人,应该也都会有感触就是土澳其实不土。
该有的都有,绝对能满足你的生活需要。
关于来澳行李的选择,大家除了必备的文件、VIsa卡等之外,都可以尽量做做减法。
可千万别在这个环节上蹦出一点“邪念”,而让自己背上巨额罚款,甚至取消签证的代价!
打包行李的时候,对着这份入境澳洲的物品雷区榜,让入境之旅不埋雷!
关于具体什么东西不能带,什么东西需要申报,大家可以在以下两个网址查看👇
https://www.agriculture.gov.au/travelling/bringing-mailing-goods#maple-syrup
https://www.abf.gov.au/entering-and-leaving-australia/can-you-bring-it-in/categories/misc
希望大家都能丝滑入境,开启自己在澳的留学之旅。
本文为转载发布,仅代表原作者或原平台态度,不代表我方观点。澳洲印象仅提供信息发布平台,文章或有适当删改。对转载有异议和删稿要求的原著方,可联络 [email protected]




















你需要登录后才能评论 登录