收藏房屋垮塌,救援拖沓,核电停机……日本地震留下三大悬念
2024年,日本开年不利。
先是1月1日,日本当地时间下午16点06分、16点10分、16点18分,接连发生了5.7级、7.4级和6.1级的强烈地震(中国测定震级)。地震震中位于本州岛中部日本海一侧的石川县能登半岛附近。
截至1月6日,已经造成100人死亡,目前还有超过200人失踪。这是自2016年熊本地震后,再次出现死亡过百的情况。
祸不单行。1月2日,一架日本航空公司A350大型空客客机在东京羽田机场降落时,与海上保安厅运输机相撞,两架飞机均起火燃烧,运输机上6名机组成员,有5人遇难,所幸客机上乘客和机组成员及时逃生。
自1873年日本废除施行了上千年的农历后,1月1日就成为日本法定意义上的新年。
然而,大地震注定了2024年新年很多日本人不会太欢乐。
即便日本地震多发,国民对此早就习以为常,但由于此次地震震级大,震源浅,造成地表晃动强烈,几乎日本全国,包括人口密集的东京、大阪等地都体会到不同程度的震感。

日本迪士尼园区的工作人员在地震发生时,组织民众游客到空旷处下蹲就地避险。
日本电视台在发布灾情信息时,把所有预警信息和逃生办法,直接举牌翻译成包括中文在内的各国语言,反复播报提醒大家及时避难。

但是,此次能登半岛地震在许多中国人看来还是带来三大疑问:
日本房屋耐震的传说在此次地震中近乎破产;
日本救援队救援迟钝,日本效率令人生疑;
日本核电站的安全性引发新一波的担忧。
当然,也有人直接宣布:日本神话再度破灭!
果真如此吗?

这是2011年311东日本大地震以来损失最严重的一次地震。
这次地震引发了剧烈的地壳变动,轮岛市的相应观测点向西移动了约1.3米。

虽然地震引发的海啸不如311,但海水依旧淹没了100公顷的土地,相当于21座东京巨蛋。地震的巨大威力还造成码头受损严重,多艘船只倾覆。
位于震中的石川县算不上偏远地区,它是日本汽车、电子、化工中心,人均机械制造业生产额排日本第一;富山县主要发展以医药品为中心的化学制药工业;新潟县农渔业发达,是日本排第二的稻米产地。
野村证券4日公布了对能登半岛地震造成的经济损失估算,大约8121亿日元(大约420亿人民币),预计会降低名义GDP(国内生产总值)230亿-500亿日元。
地震后,国内有自媒体不加求证就在信口说,房屋基本完好无损。
有一说一,日本房屋的整体抗震情况确实是不错,但想当然一样会被打脸。
事实上,只要去日本及海外相关新闻网站上去扫一眼,就会发现房屋毁损的情况很多。

其中,仅有5000多户居民的珠洲,据官方统计,90%的房屋可能已被毁坏。镜头下,河流变得异常浑浊,建筑废墟上不断冒着浓烟。
珠洲市北部海岸的房屋更是完全被夷为平地,并引发大火,烧毁了附近轮岛市的部分地区。
这样的结果,难免会让人感到诧异:
不是说日本的房子都特别抗震么?怎么这一次这么惨。
其实,房子是否会在地震中毁坏,除了与震源深浅、震级大小有关外,还涉及到房子和地质状态。
1月1日,能登地区发生的两次较大地震,一次为6.1级,震源深度10公里,这与前不久发生在甘肃临夏州积石山县的6.2级地震,震源深度同样也是10公里,大体相当。
地震每相差一级,强度相差31.62倍。震源深度越浅,威力越大但损害半径越小。
另一次7.4级的地震,震源深度也并不算太深,破坏力同样相当惊人。
一个鲜明的对比是2002年6月29日发生在吉林省汪清县的7.2级地震,由于震源深度达到了540千米,虽然东北全境和华北部分地区较大范围有震感,却未造成人员伤亡和建筑物破坏。
除了地震本身威力较强,震源距离地表较近外,能登半岛的房屋与地质状况也是造成大量房屋损坏的原因。
日本房屋抗震的印象,主要是专门做了抗震设计的城市钢结构或钢混结构商品房,在乡村地区,大量的房屋并没有做过专门的抗震设计。
轮岛市人口约2.3万人口,老年人居多。根据2018年的数据显示,轮岛市超过一半的建筑物不符合新的抗震标准。
日本传统的砖木结构房,很难抵抗6级以上的地震,好处无非是在破坏后,直接死亡的概率要小得多。
另外,乡村木结构房屋与城市高层建筑有一个非常大不同的地方是,木结构一户建的楼距比较拥挤,在地震中更容易引发相互碰撞,更加容易被火灾波及。
本次地震中,大量倒塌和被焚毁的,正是木结构的房屋。
此外,由于此次地震强度较大,持续时间较长,剧烈晃动导致土壤颗粒间的接触力消失,进而失去承载能力,许多区域出现了土壤液化的情况。地质越松软,对地震能量的传递效应越大,土壤液化的概率越大。
日本MBS新闻1月5日报道,日本气象厅称,1日至5日下午1时,能登半岛地区共观测到日本震度1级以上地震819次。
本次地震中,许多地面开裂,就是土壤液化现象的一大表现。


土壤液化对日本道路基建的损坏,也是日本救援行动迟缓的原因之一。
前往报道的BBC记者就说,自己花了两天的时间才到达了能登地区的轮岛市,这里也是地震的重灾区。这也从侧面说明了目前交通存在的巨大问题。
说实话BBC记者也比较矫情,当年汶川地震,中国众多市场化媒体记者不和军队、政府抢运力,宁是靠自己的腿和军队前后脚抵达震中。
日本首相岸田文雄也表示,由于石川县道路及基础设施遭到破坏,救援工作极其困难。
不过,岸田这就有甩锅的嫌疑了。
但坦率地说,日本救援这次表现正常。
但中国人觉得日本救援拉跨也正常。这真不是日本不行,而是中国在大灾难救援方面表现得太过优秀。
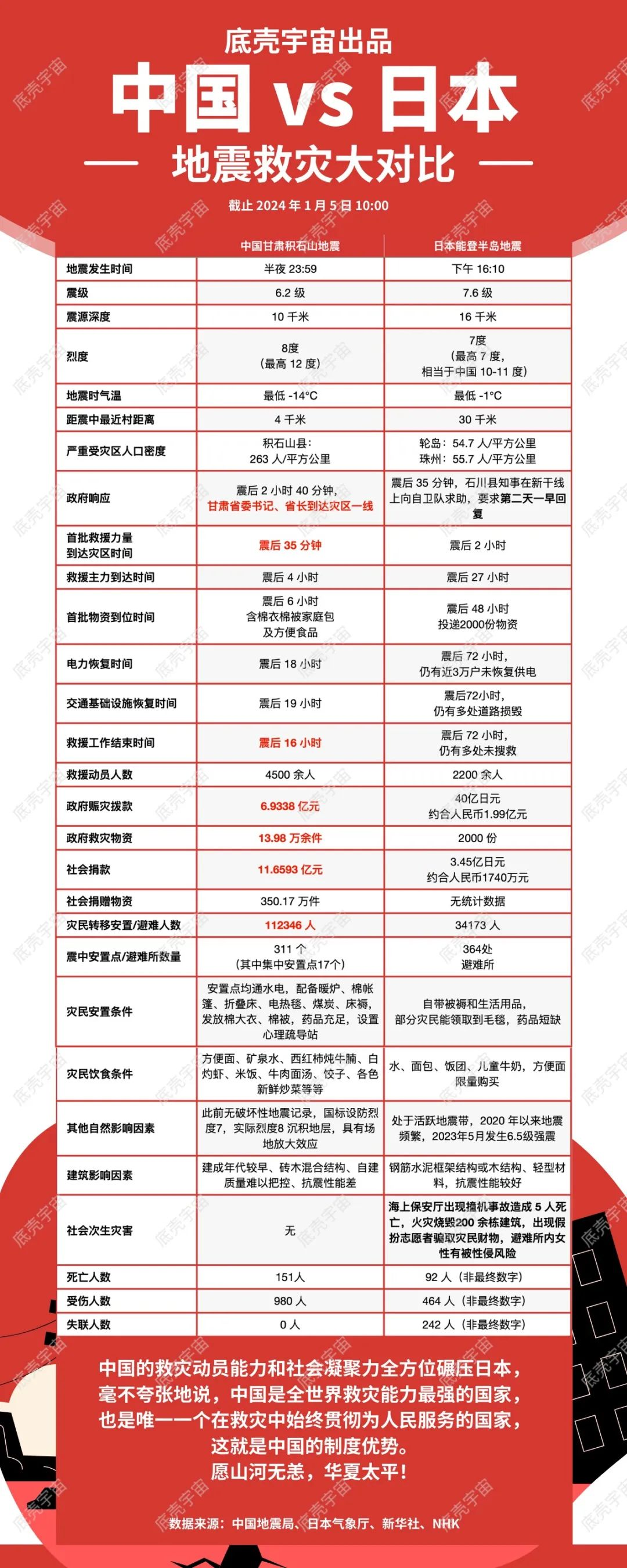
比如,有人就把前不久发生的甘肃地震和日本能登地震做了一个对比,虽然图中部分信息不准确,但我们依旧不难发现很多日本在救援上的槽点:

地震发生时,石川县知事正在路上,他向正在休假的陆上自卫队求援,竟然是卑微地请求对方在第二天作出回复。

有网友笑称,日本自卫队的救援速度,甚至还没有“国军”快……

不过,最新的消息是,日本仅接受美国援助,拒绝了包括台湾地区在内的所有国家和地区的援助。
当然,拒绝的“援助”,也包括千纸鹤……

日本电视台告知民众,请不要往救灾地送千纸鹤。
每当自然灾害发生时,日本人就爱寄千纸鹤,一年前的土耳其大地震,日本不远万里寄过去的千纸鹤就迎来了一波吐槽,被抱怨抢占了宝贵的运输空间。这如今已经成了国际救援的一个梗。
更过分的是,过去日本人基本都是自己折,现在很多人图省事,直接买。所有,有网友评论说,有钱买千纸鹤还不如买点水和茶包呢。
由于能登地区地处山地,地震引发的山体滑坡,导致道路受阻,数百人依然无法获得帮助。
至于,羽田机场的飞机相撞,就更加属于人祸。

事情发生在1月2日下午16时47分,日本航空JL516航班搭载367名乘客,从北海道新千岁机场飞抵东京羽田机场。
塔台指示机长,降落在C跑道,当起正准备降落时,机组人员才发现跑道上竟然还停放着一架螺旋桨运输机。这架飞机隶属于日本海上保安厅,当时正准备运送一批救灾物资准备飞往1日发生强烈地震的灾区。
当时,A350客机的滑行速度接近300公里/小时,两架飞机还是不可避免地相撞了。
事后有媒体披露,塔台根本没有向运输机发出进入跑道的指令。

幸亏,日本空乘表现专业,仅2分多钟,全部367名乘客和12名机组成员全部成功逃离客机,创造了空难史上的一大奇迹。
所以,整体衡量下来,日本的表现属于发达国家的中上水平。
对于日本这样的国家来说,县与县之间,县与中央之间,县与自卫队之间的沟通和协调,远没有国内一盘棋那样顺畅。由于“3·11”大地震的惨痛教训,日本政府成立了灾害对策室,就是为了与地方政府一体化应对灾情,但中央统筹能力与中国相比较,依旧较弱。
从日本的国情和现实出发,地震中以及震后初期的自救更为重要,从A350客机飞机事故中乘客井然有序下机自救,就可见一斑。毕竟,日本是一个地震频发的国家,大多数日本成年人又不是只能依靠公力救济的婴儿。
事实上,如果有心的人会发现,此次能登地震与当年同样是里氏7.9级的关东大地震有许多相似之处。
根据日本气象厅的数据,能登半岛地震的震源深度为10公里,而关东大地震的震源深度也是10公里。
能登半岛地震的震中距离石川县金泽市约50公里,而关东大地震的震中距离东京市约80公里。
能登半岛地震的最大震度达到了7度,而关东大地震的最大震度也达到了7度。
两场相似的地震,造成的伤亡人数截然不同,除了人口密度上存在差别,今时今日日本的灾难应急知识培训和逃生演练当居首功。较为有效的地震应对机制,也起到了一定作用。

对这次地震,人们最担心的,恐怕还是受地震影响的核电站的安全。
毕竟,核电占到日本全国总发电量的三分之一,福岛事件的余波直到今天还在不断发酵。
日本核电站有严格的施工标准,如5公里范围内要排除能动断层,即50万—40万年前没有发生过震级在6级—6.5级以上重复性运动的断层,此外还有其他一系列建设标准。
不过,位于板块边界带上的日本,实际能满足核电站建设要求的地方实在有限。所以日本几乎在能建设核电站的地方都建了核电站。

此次震区的石川县及附近的新潟县等地拥有7座核电设施。
新潟县的柏崎刈羽核电站是当前日本国内规模最大的核电站,总装机容量约为8212兆瓦,也是世界最大核电站之一。2011年3月11日东日本大地震后的一年,柏崎刈羽核电站关闭。
此后依照日本政府在福岛核事故后颁布的新规,日本原子能规制委员会于2013年起对这座核电站重新审查,2017年认定其合格。
在去年的12月27日,原子能规制委员会在检查了7座沿海核反应堆并听取东电社长小早川智明就安全和反恐等方面的整改措施汇报后,解除对柏崎刈羽核电站的禁令。
距离禁令解除没多久,柏崎刈羽核电站就迎来了地震的考验。
地震后,日本原子力规制厅表示,石川县的志贺核能发电厂和新坞县的柏崎刈羽核能发电厂均已暂停了运作。不过,由于地震产生的剧烈震动,导致有部分冷却水溢出。
东京电力公司对柏崎刈羽核电1-7号机燃料池进行检查后发现,具体溢出的包括1号机与6号机约600公升的冷却水,以及2号机10公升、3号机0.46公升、7号机4公升乏燃料水。通过兑周边环境进行初步采样检测后发现,溢出的乏燃料水没有流到建筑物外,建筑物也没有遭受破坏,乏燃料水并未泄漏到海水等公共环境之中。
对于日本这样地震多发的国家来说,核电站该如何应对极端自然灾害,始终是一个待解的难题。
福岛核泄漏事件的阴影至今在人们心头挥之不去。时至今日,其余波依旧对当地渔民生活乃至国际政治在产生巨大影响。
但是,如果仔细复盘当时的核泄漏事故就会发现,当初的福岛核泄漏其实并不是因为地震所直接导致的。
当年日本311地震发生时,地震触发了自动响应的安全系统,导致堆芯关闭,链式反应停止。没有反应堆在地震中被破坏,运行的机组均实现了安全停堆。
然而15米的海啸随后到来,而福岛电站的防波堤仅5米高,大量海水涌入电站,应急柴油机在地下室内,于是全泡汤了。
失去了应急电源,堆芯无法正常冷却,动力全失的情况下,再加上一系列因素叠加影响,最终造成熔堆。
所以,这次地震并没有导致大范围的海啸发生,实乃万幸。
不过,退一步说,如果真发生意外,最为担忧、恐惧和愤怒的不应该是日本人自己吗?毕竟,所有核电站可都是建立在日本自己的近海啊。
从2023年至今,整个地球都进入了“震动模式”。
据中国地震台网的统计,2023年全球共发生6级以上地震129次,呈现7级以上大震由弱转强特点。欧亚地震带尤其活跃,给人的印象是从年初的土耳其,从西向东一路,到年底的中国甘肃,2024年年头的日本能登半岛。
如果地震是2024年对人类的一大考验,我们唯一能做的恐怕就是防患于未然。
本文为转载发布,仅代表原作者或原平台态度,不代表我方观点。澳洲印象仅提供信息发布平台,文章或有适当删改。对转载有异议和删稿要求的原著方,可联络 [email protected]




















你需要登录后才能评论 登录