收藏重大!放弃中国籍入澳籍或将被征税!税务系统全球监管! 有华人双国籍暴露!机场被拒登机!要注意!

图源:Herald Sun
如今,越来越多的中国公民移民海外,其中不乏一些富豪。
为了防止富豪们通过放弃国籍逃税、避税,中国或将开始正式征收弃籍税。
弃籍税,就是符合标准的人在放弃国籍时依照个人财产总值所需被征收的税款,通常针对富豪。
与此同时,CRS系统和“海外公民登记”将为打击逃税再添双重保障。
希望所有澳洲华人小伙伴注意,如果你确认要加入澳籍的话,记得主动放弃中国国籍。
否则,日后的麻烦会让你后悔莫及。
中国开始了有关征收弃籍税的讨论,弃籍税或许以以下标准征收:
“如果中国公民退出中国国籍,退籍时的所有财产都将视为以公允价出售,包括房产、股票、股权、债券、个人物品如汽车等,而为之产生的收益或者亏损,都需缴纳个人所得税。”
据悉,中国全国人大代表陈晶莹表示,建议对富豪移民征弃籍税,也就是说,以后华人加入澳籍之后,需要缴纳一笔巨额税款?

图源:第一财经
中国或开始征收弃籍税,
所有个人财产都要征税?
众所周知,中国是一个坚决不承认双重国籍的国家,如果一个华人小伙伴加入了澳籍,那么就等同于放弃了中国国籍,并需要在一定时间内处理中国户籍方面相关事宜,例如销户。
同时,加入澳籍的澳洲华人也可以将自己的资产和个人财产转移到澳洲,这些小伙伴中不乏有身家千万的富豪,那么问题就来了,他们是否会以放弃国籍为手段逃税、避税呢?

图源:ABC
当然是有可能的,通过更改国籍、放弃国籍,从而免交一大笔财产税,富豪们何乐而不为呢?
为了避免富豪们逃税、避税,在人民代表大会上,就有人大代表提出了征收弃籍税的提案,为的就是防止部分富豪在加入外籍后依旧在国内赚钱。

图源:湖北新闻
什么是弃籍税呢?
弃籍税(Exit Tax/Expatriation Tax)又称离境税、退出税,是指公民或符合一定条件的绿卡持有者在放弃本国国籍或绿卡时,就其全球资产、资本利得和收入,在转移出境时向该国的税务部门缴纳的相关税款。
严格意义上来说,目前只有美国在一本正经地征收弃籍税。

图源:SMH
弃籍税的内涵逻辑就是,纳税义务人作为某国纳税居民期间,享受了该国的公共产品,那么在此期间其获得的资本增益和其他收益,就应当纳入该国征税范围。
在弃籍税制度缺失下,国内富豪移民海外,尤其是投资移民,因其纳税身份转变和资产转移行为,而导致了部分资本增益税收权旁落到其他国家,亦或因其移民至税收洼地彻底逃避了部分资本增益的纳税义务。
这不就是端锅砸锅嘛!任谁也不会同意啊!

图源:Insider Guides
在会议上,陈晶莹就表示,
“鉴于目前我国针对富豪移民的税收征管漏洞以及部分富豪移民逃税后仍在国内赚钱的现象,建议修订《企业所得税法》和《个人所得税法》,在弃籍者的税收清缴、个税征管和征管流程等方面加以完善。”
如今,随着中国的经济腾飞,还有各种利用所谓“模式”赚快钱的人不断出现,中国的富豪数量迅速攀升。
“但部分富豪以避税及将资产或财富转移国外为目的而移民。与此同时,与发达国家相比,我国针对富豪移民的税收征管存在漏洞。”

图源:The Guardian
因此,如果中国开始征收弃籍税,富豪们就无法利用移民手段逃税了。
比如,一个中国富豪要移民澳大利亚,当他正式加入澳籍后,就要向中国提交一份退籍申请,同时,他还要向税务机关清算自己的税收状况,不能说因为退籍,之前的账就一笔勾销了。

图源:The Guardian
那么,弃籍税大概会怎样设定呢?每一个移民澳洲的华人都要缴纳弃籍税吗?
目前,中国还没有出台正式的弃籍税规定,但专家表示,建议借鉴西方国家的弃籍税规定。
我们以美国为例,首先,要规定需要缴纳弃籍税的人群,美国税法典规定:
对于弃籍的美国公民或永久性居民(退绿卡的前15年里有8年为美国合法永久居民),只要满足以下三个条件之一会被认定为“适用的弃籍者”(covered expatriate):
(A)弃籍日前5年的年平均所得税超过172,000美元(2021年);
(B)截至弃籍之日,净资产超过200万美元;
(C)在弃籍之日前5年内有未按约定履行纳税申报义务情形。
可以看出,弃籍税征收有一定门槛,针对的主要是弃籍富豪及有可能通过弃籍逃避税款的人群,永久性居民作为适用弃籍者须符合一定时间要求。

图源:The Guardian
其次,怎样征收弃籍税?如何计算弃籍税?
还是对标美国,根据美国税法典第877A节规定,只要被认定为“适用的弃籍者”,其全部财产应按弃籍日前一日的市场价值视同出售(mark to market),资产的虚拟增值部分,按资本利得向美国国税局申报个人所得税,并根据资产类型和持有时间适用不同的累进税率。
显然,弃籍税是对个人资产进行打包虚拟出售,并一次性征缴尚未实现资本利得,这显然可以适用更高的税率,对弃籍者能够起到惩戒作用。
除了个人所得税之外,美国还对继承、赠予的财产征收弃籍税,美国税法典第2801节e分节规定,
如果美国公民继承或受赠适用弃籍者的财产,该美国公民作为继承人或受赠人将适用美国最高的40%的赠与税税率。
由此可见,弃籍税所涉及税种包括了个人所得税、赠与税和遗产税;
主要征税对象是弃籍者资产的未实现资本利得,和遗赠财产;
所涉财产范围是弃籍者全部财产,即在全球范围内的财产。
有税务知识的小伙伴一眼就可以看出,上面这些财产,都适用于高税率,我的天,按这样来算,放弃一次国籍可要大出血了……

图源:The Australian
中国的专家据此建议,中国的弃籍税或许也可以采取这种计税方式,
“如果中国公民退出中国国籍,退籍时的所有财产都将视为以公允价出售,包括房产、股票、股权、债券、个人物品如汽车等,而为之产生的收益或者亏损,都需缴纳个人所得税。”
也就是说,如果你放弃中国国籍加入澳洲国籍,那么,中国税务部门就会以市场价格计算你在中国的所有财产,并假装将它们都卖了,然后向你征税。
至于哪些人需要缴纳弃籍税,目前尚无可靠消息。

图源:9 News
光有弃籍税还不够,如果信息系统方面跟不上,那还是有部分人有逃税的可能的。
因此,专家还建议,加强目前的CRS国际税务信息交互系统的信息收集功能,对所谓“移民+离岸信托”逃税行为重拳出击,坚决不放走任何一条漏网之鱼。

图源:2GB
澳洲或开启海外公民登记,
加强CRS全球税务信息交互系统
早在之前,我们就报道过CRS全球税务信息交互系统,现在我们来温习一下,CRS到底是什么呢?
CRS全称Common Reporting Standard,也就是“统一报告标准”。
所谓标准,就是金融账户涉税信息自动交换标准。
举个例子,中国公民小李有一天在澳洲存入银行一笔大额存款,那么澳洲银行就有义务把小李相关个人税务信息连同存款信息披露给中国国家税务总局,这就是信息交换。

图源:RNZ
信息交换后,会在各个CRS合约国之间流通,包括国内居民的存款账户、托管账户、有现金的基金或者保险合同、年金合约等,这样就可以很有效地提升税收透明度,同时打击跨境逃税。

图源:SBS
与此同时,澳洲还或将给中国公民进行“海外公民登记”,上个“双重保险”。
目前,美国已经开始给在美中国公民实行海外公民登记,多个中国驻美使馆已经发出通知——
“为充分发挥信息化手段优势,进一步帮助海外中国公民更好获得领事保护与服务,外交部“中国领事”APP推出“海外公民登记”功能模块并已全面上线。中国驻美国使领馆提醒在美中国公民:
请积极下载“中国领事”APP并参与登记。”

图源:中国驻美使领馆
使领馆还表示,登记的目的是为了方便使领馆有针对性地向在美中国公民推送安全信息,
“为在美中国公民提供及时、有效的领事保护与协助。”

图源:中国驻美使领馆
除了美国,还有多个国家也已经实行,美国都开始实行了,澳洲也不远了,不久以后,在澳洲的中国公民或许也要开始进行公民登记了。
现在,在CRS的加持下,部分华人富豪想要通过离岸账户转移资产逐渐行不通了,同时,在澳洲的部分华人在中国的资产也会暴露在澳洲ATO眼下,“做一国人吃两国饭”的做法或将成为历史。

图源:Perth Now
华人暗地里保留双国籍,
返华时被拒绝登机
再次提醒一下在澳洲的各位小伙伴们,如果你已经加入澳籍,请一定要记得退出中国国籍,哪怕要交弃籍税,否则,此后你会遇到一系列麻烦事的。
华人黄某的经历就是一个赤裸裸的反例,他因为没有及时退出中国国籍,连自己的家都回不去了。

图源:SBS
2020年,疫情爆发,由于担心疫情会给自己的生活带来太大影响,身为加拿大华人的黄某在除夕前就从中国经美国飞往了加拿大。
此时的黄某已经拥有了加拿大国籍,同时,他还没来得及注销中国国籍。
2年后,中国对疫情的封控有所放松,黄某就迫不及待地想回中国,见一见他两年未见的父母。
可让他没想到的是,他却回不去了。

图源:Daily Mail
就在黄某提供了个人信息,获取核酸报告的时候,出现了大问题。
他原准备提供自己的中国护照作为身份信息,却不慎将自己的加拿大护照信息上传了上去,结果,中国大使馆一眼就发现了他“双重国籍”的问题,拒绝给黄某发放登机绿码。

图源:中国大使馆
黄某表示,
“在入境中国的时候使用的是中国护照,但在返回加拿大的时候,我会在出境中国时用中国护照,入境加拿大时就换成加拿大护照,这样一直都没有被查出我有两本护照的事情。”
他称,身边的朋友们都通过提交个人信息而获得了绿码,自己只能眼睁睁看着他们登上返回中国的飞机,而他却无法见到远在天边的父母。

图源:News
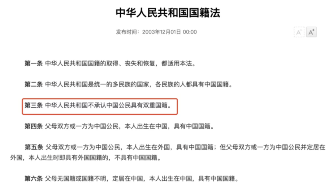
《中华人民共和国国籍法》中有明确规定,定居外国的中国公民,自愿加入或取得外国国籍的,即自动丧失中国国籍。
如果海外华人持有“双国籍”,且没有将中国户籍注销,那么将会被暂时禁止出境,只有在返回原居住地注销了中国户籍之后才可出境,严重者或将面临法律责任。

图源:中华人民共和国国籍法
中国对“双国籍”的打击力度很大,态度也很坚决,中国出入境部门如果发现了华人的双国籍,轻则注销国籍,重则判刑惩戒。
对此,中国驻外使馆多次发出提醒,
“加入外籍的原中国公民勿再使用中国护照。”

图源:中国新闻网
所以,小伙伴们,如果你想入籍澳洲,就算以后要交弃籍税,也一定要将中国的国籍注销,否则,一旦有朝一日被发现,你亏的就不止是那么点税钱了。

图源:News
为了防止中国部分富豪利用移民手段逃税、避税,中国或将出台弃籍税法案。
弃籍税,就是放弃国籍时所要交的税,一般来说,就是假设弃籍人所有财产被变卖,从变卖所获资金中收取税款。

图源:The Guardian
同时,CRS系统和“海外公民登记”都在进一步防止华人偷税漏税,
“做一国人吃两国饭”的投机取巧的做法可能行不通了。
再次提醒所有澳洲华人,加入澳洲国籍后一定要注销中国国籍,哪怕以后要缴纳弃籍税,否则,日后的麻烦会接踵而至。
本文为转载发布,仅代表原作者或原平台态度,不代表我方观点。澳洲印象仅提供信息发布平台,文章或有适当删改。对转载有异议和删稿要求的原著方,可联络 [email protected]




















你需要登录后才能评论 登录