收藏同床异梦的盎撒兄弟:新西兰本想加入澳大利亚,为何后来拒绝了?

大洋洲是全球存在感最低的大洲,许多人只知道澳大利亚、新西兰两个大洋洲国家。毕竟两国总面积占大洋洲的88%,经济总量占全洲的95%以上。

作为曾经英国的前殖民地,澳新两国也是盎格鲁撒克逊文化为主体的地方,国旗高度相似,在语言文化和社会制度上具有极高的相似性,两国的经贸人员往来也十分密切,“澳新”经常被用作统一的人文地理概念。

现代澳新两国的历史,可以追溯到18世纪末开始的英国殖民时期。澳大利亚陆地面积是新西兰的28倍,白人移民数量也始终高于新西兰。
新西兰殖民地开辟之初,被划入澳大利亚的新南威尔士,直到1841年新西兰才成为独立的殖民地。
19世纪下半叶,澳大利亚各殖民地出现了建立统一国家的联邦运动,新西兰参加了澳大利亚联邦(自治领)的筹建。
但1901年澳大利亚联邦成立时,新西兰并未加入。

澳大利亚宪法依旧保留了允许新西兰加入的条款,但新西兰在1907年成为与澳大利亚联邦平级的自治领。
新西兰加入澳大利亚的计划,为什么没有实现?

一、白银时代
澳大利亚是全球面积最小的大陆,面积769万平方公里。由于孤悬南半球的大洋之中,当地至今保有大量独有物种。
新西兰位于澳大利亚以东1000余公里的大海中,面积不足澳洲大陆的4%。如此“偏僻”的地理位置切断了澳新与其他文明的交流。在近代欧洲殖民势力到来前,澳新本地的土著生产力十分落后。

地理大发现开启后,1521年麦哲伦完成人类历史上首次环球航行,为西方人探索南太平洋和发现澳新奠定了基础。
南太平洋的环流和西风带阻碍了欧洲人对澳新地区的探索,16世纪,葡萄牙、西班牙等国相继在寻找南方大陆的行动中折戟。当美洲大陆的黄金源源不断运往欧洲时,澳新地区始终没揭开其神秘的面纱。

直到1642年,荷兰人塔斯曼发现了澳大利亚的塔斯马尼亚岛和新西兰的南北两岛。相较于发现美洲的“黄金时期”,对大洋洲地区的探索被称为“白银时期”。
欧洲人很快对面积较小的新西兰有了初步了解,而探明澳大利亚大陆还要等到一个多世纪后。
1770年,英国的库克船长首次探索了澳大利亚东海岸,宣布澳大利亚南纬38°以北的东海岸为英国领土。因当地环境与英国的威尔士相似,便命名为“新南威尔士”。

澳大利亚远离英国,为尽快开发这片土地,英国计划将这里作为罪犯流放地。1788年,首批575名囚犯在东海岸建立了第一个殖民城镇(今悉尼),当时澳大利亚土著人口约50-100万。
1788年,新南威尔士总督阿瑟·菲利普宣布新西兰归本殖民地管辖。新西兰盛产麻和木材,近海有海豹、鲸等海洋动物,这吸引了欧美地区大量商人前来,捕鲸水手则在新西兰建立了最早的移民点。

新南威尔士殖民区虽然宣称了新西兰的管辖权,却并未派遣殖民官员。直到1820年,新南威尔士总督麦夸里才授权教士肯德尔为新西兰治安官,前去新西兰与毛利酋长调解当地的贸易争端并防止在新西兰出现动乱。
19世纪30年代,英国开辟西澳大利亚殖民地,新南威尔士的范围也不断扩大,移民人口接近10万。英国从其中析分出塔斯马尼亚、南澳大利亚等新殖民区。

设立新殖民区的同时,英国在19世纪30年代一度将新南威尔士总督作为澳大利亚英属殖民地的最高长官。
诸如南澳、维多利亚等地的长官则被任命为新南威尔士副总督。但因为各殖民区没有隶属关系,到40年代新南威尔士总督不再兼领各殖民地。不过让澳大利亚各州联合起来,自此成为一些澳洲白人精英的目标。

同时期新西兰的欧洲移民不足3000人,毛利人仍旧是新西兰的主要民族。面对英国殖民者的肆意欺压,众多毛利酋长在1835年签署协议,表明奥特亚罗瓦(毛利人对新西兰的称呼)的独立性。
随着法国殖民势力的渗透,英国加快了对新西兰的吞并。1839年,英国正式任命新南威尔士副总督霍布斯成为新西兰执政官。
1840年,霍布斯以提供保护为由,诱使超过400名毛利酋长签署《怀唐伊条约》并让渡主权。英国借机于1841年将新西兰划出新南威尔士,成立独立殖民地。

纵观19世纪上半叶,在殖民力量有限的情况下,澳大利亚东海岸始终是英国的开发重点。通过流放罪犯,澳大利亚获得了最初发展所需的劳动力。
在白人移民的驱赶和虐杀下,澳大利亚土著在短短半个世纪内就几近灭亡,人口规模从50万以上缩减至不足10万。
1851年后,澳大利亚的新南威尔士、维多利亚等地相继发现大量黄金储藏。在黄金的巨大诱惑下,澳大利亚白人人口从1851年的43.8万,增长到1860年的116万。

新西兰资源有限,当地白人移民在19世纪中叶时仅万人规模,10万毛利人仍是新西兰的人口主体。
英国投入新西兰的治理精力有限,英国人要借助毛利人的力量治理新西兰,毛利酋长掌握了部分政治权利,因而毛利人势力远比澳大利亚土著强大,这造成了新西兰与澳大利亚在文化上的极大不同。

随着自由移民数量的增加,以及澳大利亚作为罪犯流放地制度的废止,澳大利亚各殖民区在19世纪30-50年代掀起自治运动。
英国于1852年批准各殖民区成立自治政府,这标志着澳大利亚各殖民区政治架构的成熟。将澳大利亚各殖民区联合起来,更能发挥出这些殖民地的潜力,成为澳大利亚联邦运动的先声。
所谓联邦运动就是将澳大利亚各殖民区整合,组建统一的联邦政府。广义上的联邦范畴除澳大利亚各地外,还包括新西兰、斐济等英国在大洋洲的直属殖民地。

澳大利亚各殖民区政府成立后,新西兰也在1856年成立责任内阁。随着欧洲移民的增多,殖民者对土地的需求越来越大,殖民者与毛利人爆发了多轮战争。
装备落后的毛利人损失惨重,殖民者则攫取了大量土地。1851-1861年,新西兰牛羊存量从3.48万头、23.3万只,增加到19.33万头、280万只,新西兰的畜牧业迅速发展起来。

19世纪中叶后,英国的注意力逐渐移至欧洲和中亚。1863年,英国要求澳大利亚各殖民区政府自行招募军队。1870年, 虽然海上防务仍由英国承担,但英国撤走了驻扎在澳洲的陆军,把陆基防务留给了几乎赤手空拳的澳大利亚人自行解决。
此时欧美强国对太平洋地区虎视眈眈,美法德的舰队和商船频繁出现于南太平洋。巨大的安全威胁推动了澳大利亚联邦运动的发展,毕竟对于各殖民区来说,抱团取暖是最好的自保方式。

与此同时,澳大利亚土生白人人口占比从1861年的37%上升到1891年的67%,更有大批非英裔白人以及亚裔进入澳大利亚,这些人对英国的情感联系较弱,不把英国当做殖民母国,更加认同自己的澳大利亚人身份。
另外,澳大利亚的铁路长度从1851年的23公里扩张至1891年的16128公里,随着各殖民区铁路轨距的统一,铁路网将澳大利亚各地更加紧密的连接起来。

安全问题、人口变化以及交通发展一同推动了澳大利亚联邦运动的发展。反观此时的新西兰因为国土相对狭小、资源禀赋不佳,并没有澳大利亚各殖民区那般危机感,对联邦运动并不热情。
澳大利亚的铁路也无法跨越近2000公里的海洋阻隔,新西兰经济自成一体。孤悬海外的新西兰还发展出在英帝国框架下的“次帝国”思想,意图将新西兰的影响力拓展到南太平洋群岛。

这不仅与德美等国发生利益冲突,甚至与同为英国殖民地的澳大利亚产生了地缘竞争。新西兰试图扮演独立角色,对其加入澳大利亚的联邦运动产生反向冲击。
二、年轻的联邦
在英国殖民体系中,对于白人占多数且殖民基础较好的地区,英国会赋予其较大的自治权,使其成为自治领。1867年,加拿大成为首个自治领。
自治领是迈向独立国家的重要一步,澳大利亚的联邦运动,就是要求整合各殖民区,成立自治领。

澳大利亚联邦运动经过发展,在19世纪80年代后逐步成为一些澳大利亚政治精英的精神信条。新西兰关注到澳大利亚联邦运动的发展,新西兰决定派出代表适度参与其中,以考察其是否符合新西兰利益。
1890年2月,新南威尔士、维多利亚、昆士兰、塔斯马尼亚、南澳、西澳及英属新西兰共13名代表在墨尔本举行会议。首次讨论在保留与英国政治联系并承认英王权威的同时,澳新地区组建联邦制国家的可能。

1891年3月,45位来自澳洲六个殖民地和新西兰的代表在悉尼如期出席“联邦会议”,着手制定《澳大利亚联邦宪法》。但同年英国爆发经济危机,与英国经济深度绑定的澳新地区为此大受冲击,各殖民地关于建立联邦的矛盾瞬间扩大。
最早开发建设的新南威尔士和维多利亚两地,人口数量远高于其他殖民地。南澳、塔斯马尼亚等地担心如果成立联邦,新维两州一定会通过自身政治经济实力控制联邦政府,而将部分权利上交联邦政府的小州们,势必会成为强州的附庸。

昆士兰的畜牧业经济发达,其担心一旦联邦成立,在推崇白人至上的“白澳政策”影响下,亚裔移民一定会被限制入境,这会影响当地的劳动力市场。
西澳大利亚因为与其他殖民区联系较弱,一度意图独自建国,新南威尔士和维多利亚两地更是就联邦政府应该设在悉尼还是墨尔本吵得不可开交。新西兰加入联邦的意愿本就低于澳大利亚各殖民区,在此背景下,澳大利亚制宪宣告失败。

1895年,猛烈的经济危机告一段落,人们在危机中看到了各殖民地合作应对危机的作用,联邦运动再度得宠。
1897年3月,联邦代表大会在南澳大利亚首府阿德莱德举行,制宪工作再度启动。除昆士兰因内部纷争而未能选派出代表外, 其他5个殖民地向会议派出了代表。
1899年,经过打磨的澳大利亚宪法在各殖民地公投。除西澳大利亚外,其余6个殖民区均通过该宪法。

但自1891年会议后,新西兰未再派代表参加澳大利亚联邦成立的各项会议。新西兰的决定,是从自身利益出发的。
首先,新西兰在经济上并不依附澳大利亚。1930年前,新西兰60%的进口商品来自英国,出口商品70%以上流向英国。
新西兰畜牧业在经济中占据重要位置,而澳大利亚发达的畜牧业对新西兰构成巨大竞争,如果加入澳大利亚,势必会损害新西兰的经济利益。

其次,19世纪末新西兰人口约80万,其中毛利人因反抗殖民统治,人口下降到不足5万。但新西兰的毛利人拥有一定的政治权利,在某些地区拥有和白人一样的投票权。
反观澳大利亚各地,1900年人口375万,土著仅剩8万,且如同牲畜一般被奴役虐杀。新西兰一旦加入澳大利亚,其对待毛利人的合作政策必然受澳大利亚的“白澳政策”影响,这甚至会摧毁新西兰的政治基础。

第三,澳新两国相隔一千多公里的塔斯曼海,澳大利亚弱小的海军根本无力为新西兰提供庇护。
最后,新西兰早已形成独立国家认同,在“次帝国”主义影响下不断向南太平洋群岛渗透。加入澳大利亚,就意味着新西兰丧失独立性,在南太平洋的扩张也将前功尽弃。

澳大利亚组成联邦,有利于减轻英国在南太平洋的军事和行政支出,统一且亲英的澳大利亚有利于英国在南太平洋扩大影响。
英国极力促成意图独立的西澳加入澳大利亚联邦,并深度影响了澳大利亚宪法的制定。当1901年的新年钟声敲响,澳大利亚联邦作为同一政权出现在世界版图上。

英国首次任命澳大利亚总督作为英国君主在整片南方大陆的代表,而澳大利亚总理则是这个国家的实际权力掌握者。澳大利亚自此成为英国的自治领,仅军事、法律终审、部分外交权限被英国掌握。
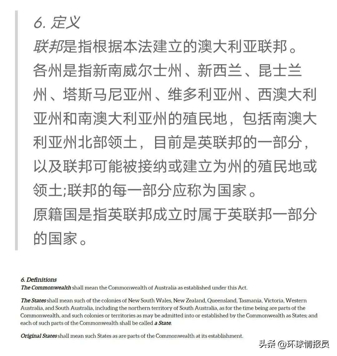
澳大利亚宪法第6条中,预留了新西兰加入联邦的条款,而第121条则写明了新州加入的具体流程。

为了说服新西兰加入联邦,澳大利亚在1902年立法给予毛利人投票权,而澳大利亚本土土著直到1962年才获得这一权利。但在白澳政策影响下,澳方的举动并未让新西兰放心。
既然新西兰无意加入澳大利亚,英国于1907年准许新西兰成为与澳大利亚平级的自治领。

虽然没加入澳大利亚,但作为南太平洋最重要的两个英属地区,澳新的政治经济联系仍旧紧密。
两国的国旗样式也十分相似,均是左上角加坠英国米字旗,蓝色旗面上有象征南十字星座的星星。

相较于母国英国,澳新之间的人员往来更为便利且密切。澳新(ANZ)也逐步发展成专有地缘政治名词,用于形容这两个联系密切的盎格鲁撒克逊国家。
在南太平洋地缘概念中,习惯上的“澳大拉西亚”(Australasia)一词专指澳新两国。澳新在1905-1913年间以“澳大拉西亚队”的名字联合参加了奥运会、网球戴维斯杯等重要国际赛事。

1914年一战爆发,澳新联合出兵。澳新军团于1915年4月25日参加了惨烈的加利波利登陆战,期间遭到土耳其军队的顽强抵抗,澳新军团伤亡超过3.5万人。
登陆日被澳新两国共同确立为澳新军团日,时至今日仍是澳新两国共同庆祝的也是,也是澳新合作的历史见证。
澳新两国军队还分别协助英军,攻占了南太平洋的德国殖民地。借此扩张了自身在南太平洋的影响。

三、澳大拉西亚
一战结束后,英国吞并了大片原属德国的殖民地,大英帝国的势力范围达到历史顶峰,但英国的国力却慢慢衰落。进入20年代后,英国面临美国愈发强烈的追赶与挑战。
1929年,爆发自华尔街的经济大萧条迅速席卷全球。澳新经济遭受重创,体量较小的新西兰“回血”能力较弱,英国自身泥菩萨难保,新西兰在经济上也只得更加贴近澳大利亚。

1931年,英国颁布《威斯敏斯特法令》,承认原英属自治领国家为独立主权国家。澳新两国的独立身份被固化,但两国的政治经济联系却日益密切。
20世纪30年代后,澳新两国的英国驻军大幅度减少,当日本实力不断壮大,面临安全威胁的澳新两国只得投向美国的怀抱。
1941年12月7日,日军偷袭珍珠港,太平洋战争爆发后。为了快速击败美国并获取工业原材料,日军迅速占领东南亚,并对澳大利亚北部展开轰炸,意图占领澳大利亚。

澳新一面强化本国武装力量,同时加强与美国的军事合作,允许美军进驻。但澳大利亚认为,自身作为南太平洋最大国家,要担负起地区的政治和防务领导责任,承担“英联邦国家在南太平洋的荣耀”。
澳大利亚力量有限,1943年澳大利亚同新西兰建立了大使级外交关系,澳新借此频繁接触,意图建立一个由澳新共同主导的太平洋地区集体安全防卫机制。

新西兰对澳大利亚的提议做出了热切回应,认为这将减少新西兰的经济损失和军事压力。
1944年1月,澳新签署《堪培拉协定》 (又称《澳新协定》)。协定明确澳新共同组建“南太平洋安全委员会”,以军事保护的名义,接管英国在南太平洋的属地防卫权。
深陷欧洲战场的英国乐见亲英政权保护其在南太平洋的属地,美国则大为恼火,认为澳新的行为损害了美国的地缘利益。

在美国压力下,1951年美澳新三国签订《太平洋安全保障条约》,美国获得在澳新常驻军事力量的许可。
二战结束后,老牌帝国们构建的殖民体系崩溃,澳新两国经贸联系进一步密切。1966年新澳两国签订自由贸易协定,相互开放市场。

20世纪70年代起,澳新更是逐渐降低关税,1983年,澳新签订《进一步密切澳新经济关系贸易协定》,两国贸易额不断提高。
1989年,新西兰总理杰弗里·帕尔默在会见澳大利亚总理鲍勃·霍克时表示“新西兰虽未加入澳大利亚联邦,但已获得类似于联邦成员的大部分发展优势。”

澳新两国作为主权国家被国际社会所承认,两国民众也形成了对各自国家的认同,如今澳大利亚宪法中仍保有允许新西兰加入联邦的条款,但这似乎已不可能。
2000年,澳大利亚反对党领袖约翰·休森提出新西兰应加入澳大利亚联邦。新西兰总理海伦·克拉克回应道“这不过是休森个人的想法”。

2001年,澳大利亚学者、原南澳大利亚阿德莱德市议员鲍勃·卡特利前往新西兰奥塔哥大学访学,期间他出版了一本名为《与玛蒂尔达一起跳华尔兹:新西兰应该加入澳大利亚吗?》的书。
书中总结新西兰与澳大利亚联系紧密,应当加入联邦。对此,新西兰政治评论员科林·詹姆斯将其描述为“不过是一本写给澳大利亚人的书”。
2006年,澳大利亚议会下属的一个委员会提出,“建议澳新组建完整的联盟或统一市场,或是使用共同货币。”该建议未被澳新政府采纳。

2010年,新西兰独立调查机构UMR随机对澳大利亚和新西兰两国各1000人发放问卷,调查内容为“你支持还是反对新西兰加入澳大利亚?
结果,无论是澳大利亚还是新西兰,反对的声音都超过支持的声音。

截至2023年,澳大利亚人口约2600万,GDP1.55万亿美元,人均6万多美元。新西兰这三项数据仅为澳大利亚的20%、17%和83%。
在经济上,澳大利亚是新西兰最重要的贸易伙伴,其出口商品的24%流向澳大利亚。而新西兰对于澳大利亚来说,只是第七大贸易伙伴(2022年)。旅游业是新西兰的重要经济支柱,澳大利亚是入境新西兰的最大游客来源国。

澳新两国劳动力可自由流动,双方公民在对方国家享受免签证待遇。截至2022年,约67万新西兰人生活在澳大利亚,另有6.5-8万澳大利亚人生活在新西兰。
从18世纪末到20世纪,澳大利亚和新西兰在英国殖民统治的基础上,完成了独立国家的建构。但因为双方在经济、土著政策、地理阻隔等方面的问题,新西兰最终选择放弃加入澳大利亚。

进入21世纪后,随着亚裔等移民涌入,澳新两国的白人人口均下降到总人口的80%以下,社会更趋多元。澳大利亚出现脱离废除君主制,建立共和制总统制国家的呼声。
新西兰也出现了更换国旗、凸显自身特色的政治论调。政治差异性的扩大,这让新西兰加入澳大利亚变得更难以实现。

本文为转载发布,仅代表原作者或原平台态度,不代表我方观点。澳洲印象仅提供信息发布平台,文章或有适当删改。对转载有异议和删稿要求的原著方,可联络 [email protected]




















你需要登录后才能评论 登录